ГОСТ Р ИСО 22442-1-2011 Изделия медицинские, использующие ткани и их производные животного происхождения. Часть 1. Менеджмент риска
ГОСТ Р ИСО
Скачать ГОСТ в PDF или DOC бесплатно
Основная информация
Обозначение:
ГОСТ Р ИСО 22442-1-2011
Статус:
Заменен
Тип:
ГОСТ Р ИСО
Название русское:
Изделия медицинские, использующие ткани и их производные животного происхождения. Часть 1. Менеджмент риска
Название английское:
Medical devices utilizing animal tissues and their derivatives. Part 1. Application of risk management
Даты и сроки
Дата издания:
10-12-11
Дата введения в действие:
03-01-12
Дата завершения срока действия:
09-01-25
Применение и описание
Область и условия применения:
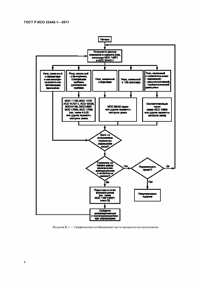
Настоящий стандарт распространяется на медицинские изделия, за исключением диагностических медицинских изделий in vitro, изготовленных с использованием материалов животного происхождения, являющихся нежизнеспособными или приведенными в нежизнеспособное состояние. Настоящий стандарт в сочетании с ИСО 14971 определяет процедуру для установления опасности и опасных ситуаций, связанных с такими изделиями, для расчета и оценки возможного риска, контроля такого риска и наблюдения за эффективностью такового контроля. Также настоящий стандарт устанавливает процесс принятия решения для допустимости остаточного риска, учитывая баланс остаточного риска, как определено в ИСО 14971, и ожидаемое медицинское преимущество по сравнению с существующими альтернативами. Предназначением настоящего стандарта является предоставление требований и рекомендаций по контролю риска, связанного с опасностями, характерными для медицинских изделий, произведенных с использованием животных тканей или их производных, такими как: a) контаминация бактериями, плесневыми или дрожжевыми грибами; b) контаминация вирусами; c) контаминация агентами, вызывающими инфекционные губчатые энцефалопатии (TSE); d) материал, вызывающий нежелательные пирогенные, иммунологические или токсикологические реакции. Схожие принципы могут быть применимы для паразитов и других неклассифицированных патогенных единиц. Настоящий стандарт не определяет систему контроля качества для регулирования всех стадий производства медицинских изделий. Настоящий стандарт не касается использования тканей человека в медицинских изделиях
Связи и замены
Заменяющий:
ГОСТ Р ИСО 22442-1-2025
Описание стандарта
ГОСТ Р ИСО 22442-1-2011 Изделия медицинские, использующие ткани и их производные животного происхождения. Часть 1. Менеджмент риска
Страницы стандарта



























