ГОСТ ISO/TS 10993-20-2011 Изделия медицинские. Оценка биологического действия медицинских изделий. Часть 20. Принципы и методы исследования иммунотоксичности медицинских изделий
ГОСТ Р ИСО/ТС
Скачать ГОСТ в PDF или DOC бесплатно
Основная информация
Обозначение:
ГОСТ ISO/TS 10993-20-2011
Статус:
Действует
Тип:
ГОСТ Р ИСО/ТС
Название русское:
Изделия медицинские. Оценка биологического действия медицинских изделий. Часть 20. Принципы и методы исследования иммунотоксичности медицинских изделий
Название английское:
Medical devices. Biological evaluation of medical devices. Part 20. Principles and methods for immunotoxicology testing of medical devices
Даты и сроки
Дата регистрации:
11-29-11
Дата издания:
06-30-14
Дата введения в действие:
01-01-13
Применение и описание
Область и условия применения:
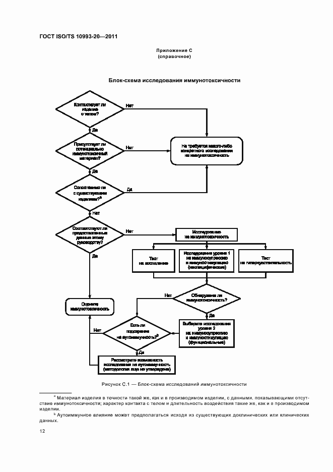
Настоящий стандарт представляет обзор иммунотоксикологии с особым рассмотрением потенциальной иммунотоксичности медицинских изделий. Она дает указания по методам исследования иммунотоксичности различных видов медицинских изделий
Описание стандарта
ГОСТ ISO/TS 10993-20-2011 Изделия медицинские. Оценка биологического действия медицинских изделий. Часть 20. Принципы и методы исследования иммунотоксичности медицинских изделий
Страницы стандарта



















