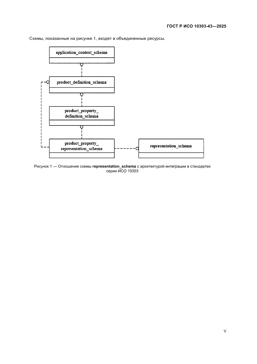
ГОСТ Р ИСО 10303-43-2025 Системы автоматизации производства и их интеграция. Представление данных об изделии и обмен этими данными. Часть 43. Интегрированный обобщенный ресурс. Структуры представления
Межгосударственный стандарт
Скачать ГОСТ в PDF или DOC бесплатно
Основная информация
Обозначение:
ГОСТ Р ИСО 10303-43-2025
Статус:
Действует
Название русское:
Системы автоматизации производства и их интеграция. Представление данных об изделии и обмен этими данными. Часть 43. Интегрированный обобщенный ресурс. Структуры представления
Название английское:
Industrial automation systems and integration. Product data representation and exchange. Part 43. Integrated generic resource. Representation structures
Даты и сроки
Дата введения в действие:
01-01-26
Описание стандарта
ГОСТ Р ИСО 10303-43-2025 Системы автоматизации производства и их интеграция. Представление данных об изделии и обмен этими данными. Часть 43. Интегрированный обобщенный ресурс. Структуры представления
Страницы стандарта

















































