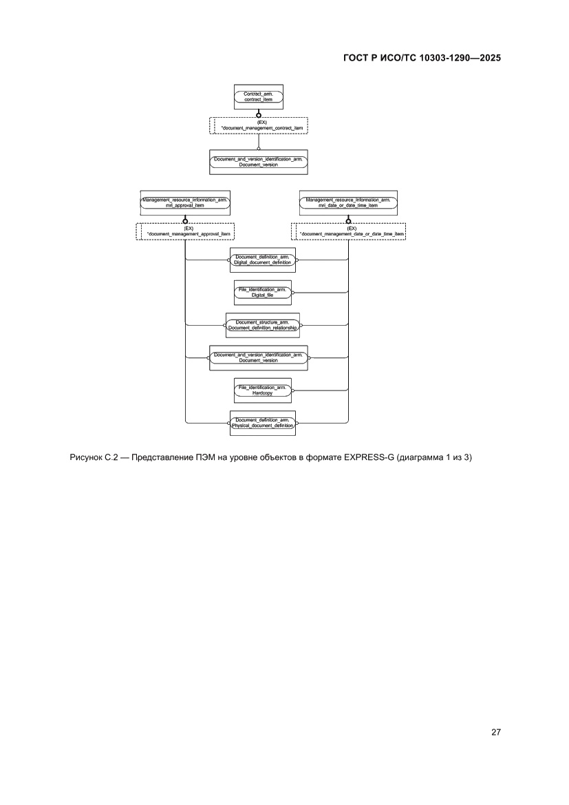
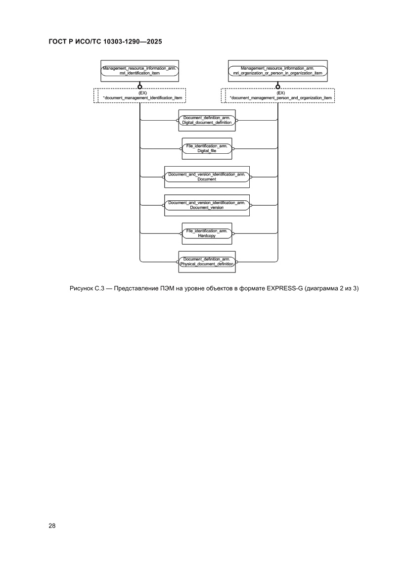
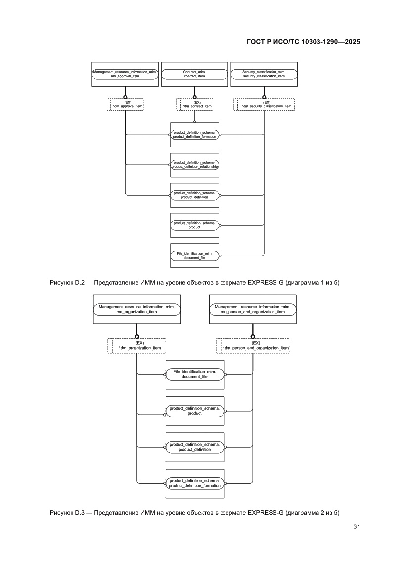
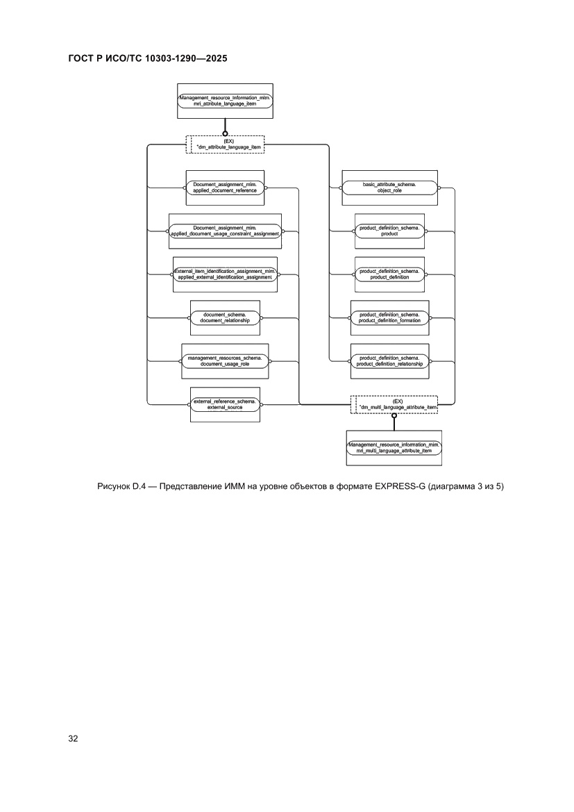
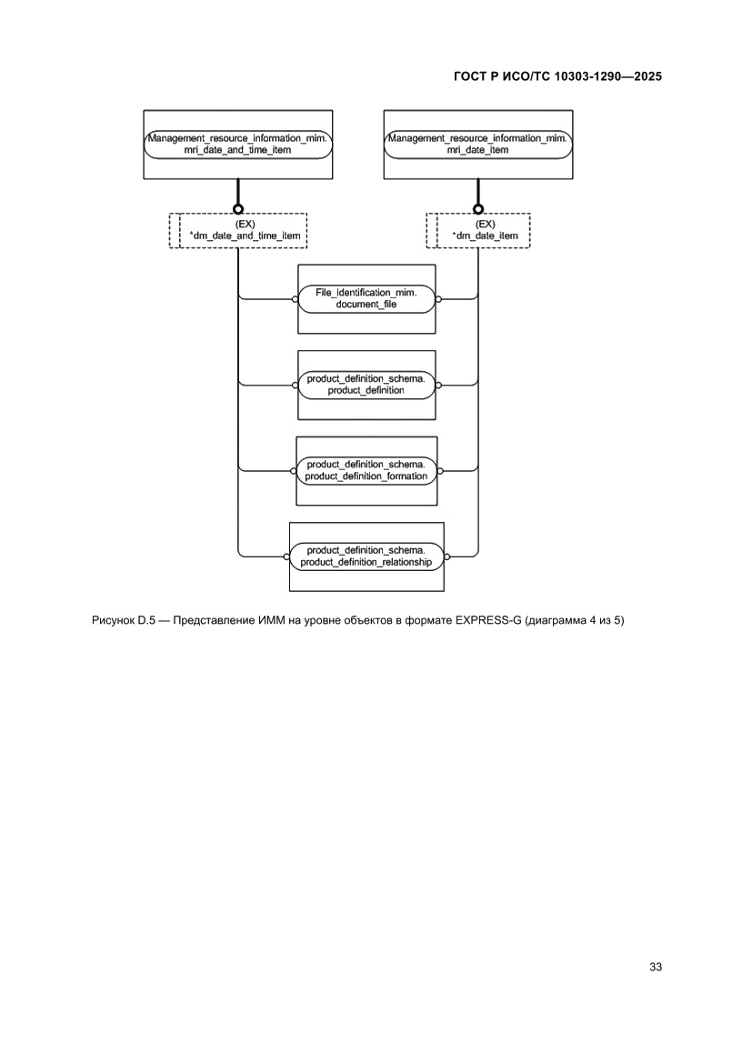
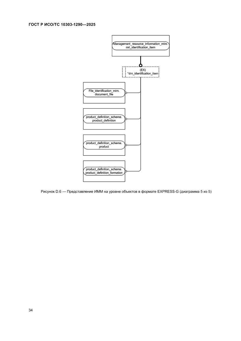
ГОСТ Р ИСО/ТС 10303-1290-2025 Системы автоматизации производства и их интеграция. Представление данных об изделии и обмен этими данными. Часть 1290. Прикладной модуль. Управление документами
Межгосударственный стандарт
Скачать ГОСТ в PDF или DOC бесплатно
Основная информация
Обозначение:
ГОСТ Р ИСО/ТС 10303-1290-2025
Статус:
Действует
Название русское:
Системы автоматизации производства и их интеграция. Представление данных об изделии и обмен этими данными. Часть 1290. Прикладной модуль. Управление документами
Название английское:
Industrial automation systems and integration. Product data representation and exchange. Part 1290. Application module. Document management
Даты и сроки
Дата введения в действие:
01-01-26
Описание стандарта
ГОСТ Р ИСО/ТС 10303-1290-2025 Системы автоматизации производства и их интеграция. Представление данных об изделии и обмен этими данными. Часть 1290. Прикладной модуль. Управление документами
Страницы стандарта













































