ГОСТ Р ИСО 10993-4-2009 Изделия медицинские. Оценка биологического действия медицинских изделий. Часть 4. Исследование изделий, взаимодействующих с кровью
ГОСТ Р ИСО
Скачать ГОСТ в PDF или DOC бесплатно
Основная информация
Обозначение:
ГОСТ Р ИСО 10993-4-2009
Статус:
Отменен
Тип:
ГОСТ Р ИСО
Название русское:
Изделия медицинские. Оценка биологического действия медицинских изделий. Часть 4. Исследование изделий, взаимодействующих с кровью
Название английское:
Medical devices. Biological evaluation of medical devices. Part 4. Selection of tests for interactions with blood
Даты и сроки
Дата издания:
06-21-10
Дата введения в действие:
09-01-10
Дата завершения срока действия:
01-01-13
Применение и описание
Область и условия применения:
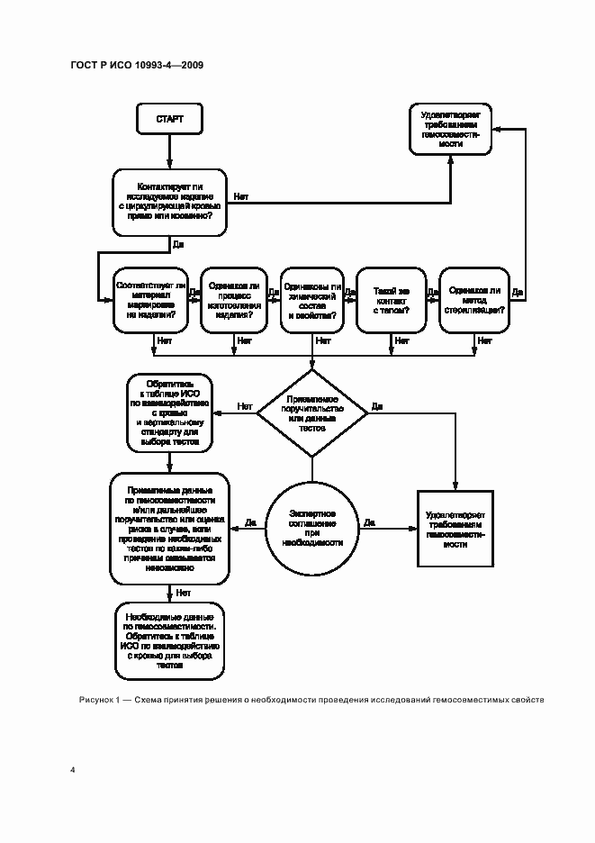
Настоящий стандарт распространяется на методы оценки взаимодействия медицинских изделий с кровью. Настоящий стандарт устанавливает: a) классификацию медицинских и стоматологических изделий, предназначенных для использования в контакте с кровью, основанную на области применения и длительности контакта в соответствии с ИСО 10993-1. b) фундаментальные принципы, лежащие в основе оценки взаимодействия изделий с кровью; c) пояснения к системному выбору методов исследования, а также принципы и научную основу этих методов. Детальные требования не могут быть определены из-за ограниченности знаний и точности методов исследований. Настоящий стандарт описывает биологическую оценку в общих чертах и может быть не полным для специфических медицинских изделий
Связи и замены
Заменяющий:
-
Взамен:
ГОСТ Р ИСО 10993.4-99
Изменения и переиздания
Список изменений:
№0 от (рег. ) «Текстовое изменение; Изменено заглавие»
Описание стандарта
ГОСТ Р ИСО 10993-4-2009 Изделия медицинские. Оценка биологического действия медицинских изделий. Часть 4. Исследование изделий, взаимодействующих с кровью
Страницы стандарта































