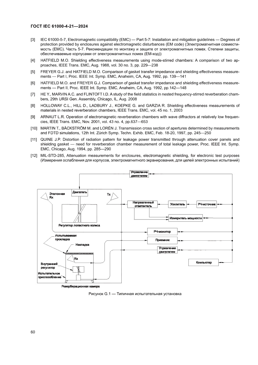
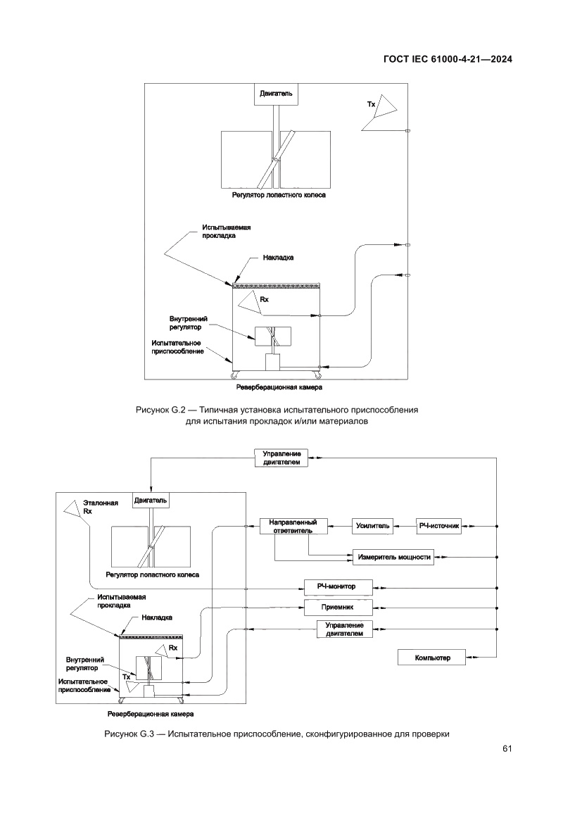
ГОСТ IEC 61000-4-21-2024 Электромагнитная совместимость. Часть 4-21. Методы испытаний и измерений. Методы испытаний в реверберационной камере
Межгосударственный стандарт
Скачать ГОСТ в PDF или DOC бесплатно
Основная информация
Обозначение:
ГОСТ IEC 61000-4-21-2024
Статус:
Принят
Название русское:
Электромагнитная совместимость. Часть 4-21. Методы испытаний и измерений. Методы испытаний в реверберационной камере
Название английское:
Electromagnetic compatibility. Part 4-21. Testing and measurement techniques. Reverberation chamber test methods
Даты и сроки
Дата введения в действие:
01-01-27
Описание стандарта
ГОСТ IEC 61000-4-21-2024 Электромагнитная совместимость. Часть 4-21. Методы испытаний и измерений. Методы испытаний в реверберационной камере
Страницы стандарта

























































































