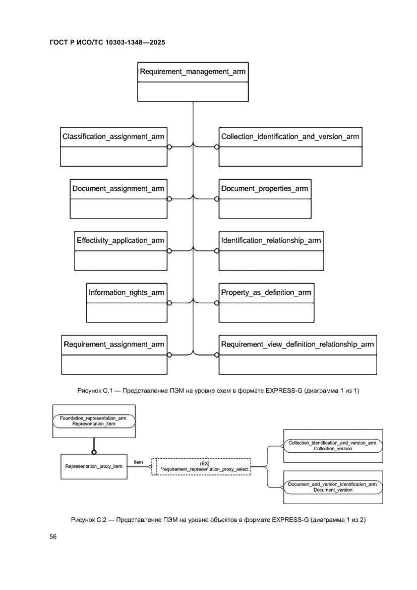
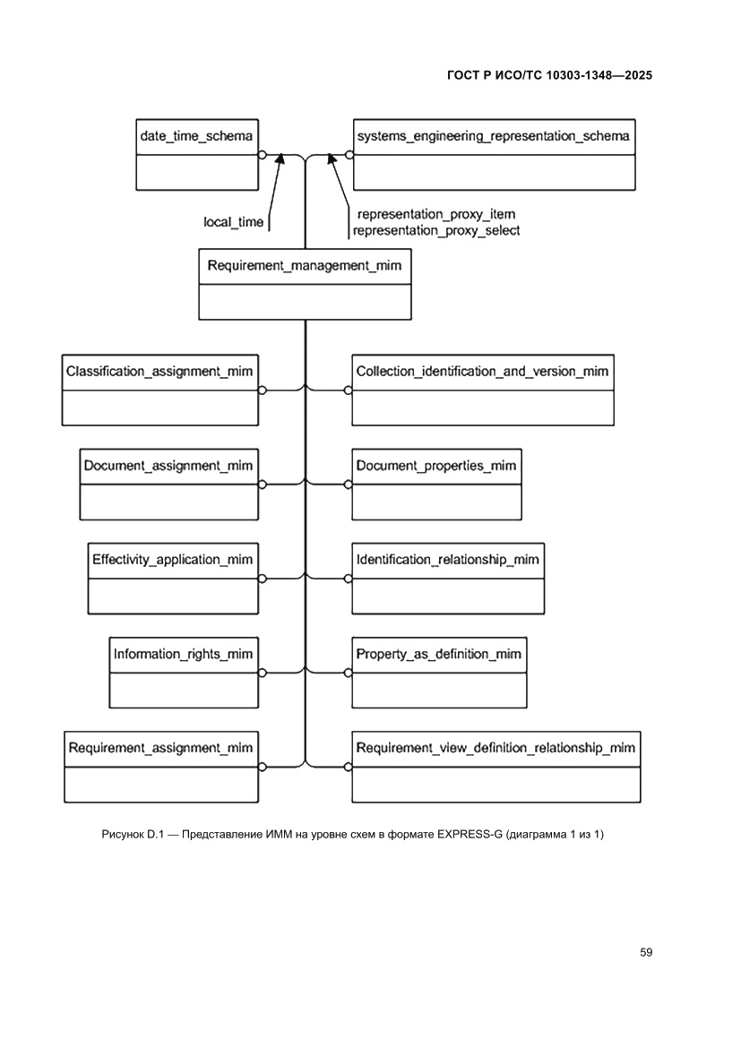
ГОСТ Р ИСО/ТС 10303-1348-2025 Системы автоматизации производства и их интеграция. Представление данных об изделии и обмен этими данными. Часть 1348. Прикладной модуль. Управление требованиями
Межгосударственный стандарт
Скачать ГОСТ в PDF или DOC бесплатно
Основная информация
Обозначение:
ГОСТ Р ИСО/ТС 10303-1348-2025
Статус:
Принят
Название русское:
Системы автоматизации производства и их интеграция. Представление данных об изделии и обмен этими данными. Часть 1348. Прикладной модуль. Управление требованиями
Название английское:
Industrial automation systems and integration. Product data representation and exchange. Part 1348. Application module. Requirement management
Даты и сроки
Дата введения в действие:
07-01-26
Описание стандарта
ГОСТ Р ИСО/ТС 10303-1348-2025 Системы автоматизации производства и их интеграция. Представление данных об изделии и обмен этими данными. Часть 1348. Прикладной модуль. Управление требованиями
Страницы стандарта









































































