ГОСТ ISO 10993-9-2022 Изделия медицинские. Оценка биологического действия медицинских изделий. Часть 9. Основные принципы идентификации и количественного определения потенциальных продуктов деградации
ГОСТ ИСО
Скачать ГОСТ в PDF или DOC бесплатно
Основная информация
Обозначение:
ГОСТ ISO 10993-9-2022
Статус:
Действует
Тип:
ГОСТ ИСО
Название русское:
Изделия медицинские. Оценка биологического действия медицинских изделий. Часть 9. Основные принципы идентификации и количественного определения потенциальных продуктов деградации
Название английское:
Medical devices. Biological evaluation of medical devices. Part 9. Framework for identification and quantification of potential degradation products
Даты и сроки
Дата регистрации:
08-31-22
Дата издания:
11-02-22
Дата введения в действие:
07-01-23
Дата завершения срока действия:
-
Применение и описание
Область и условия применения:
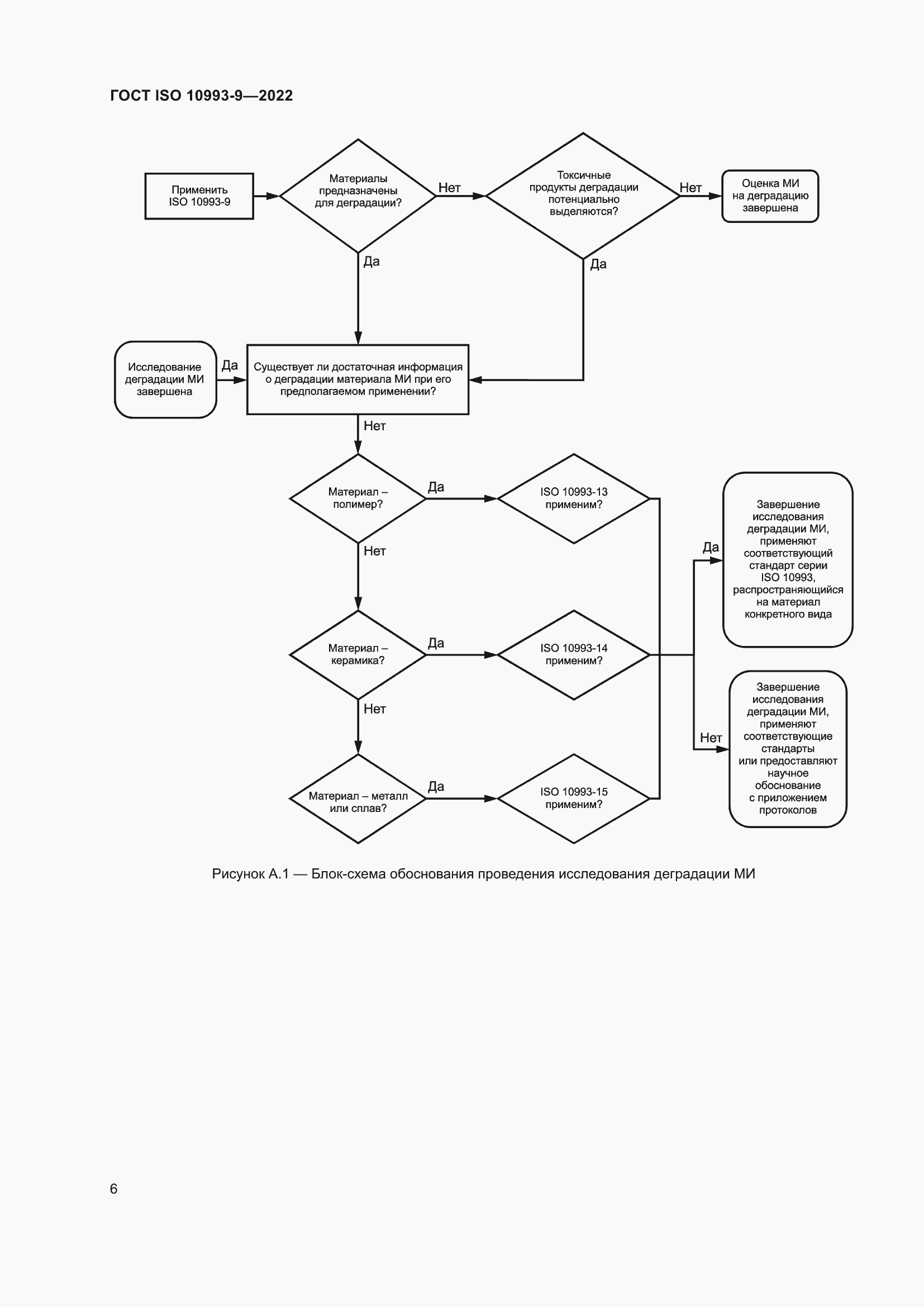
Настоящий стандарт распространяется на медицинские изделия (МИ) и устанавливает основные принципы идентификации и количественного определения потенциальных продуктов деградации, включая основные принципы планирования и проведения исследований деградации. Результаты исследований МИ на деградацию рекомендуется использовать при оценке биологического действия МИ в соответствии со стандартами серии ISO 10993. Настоящий стандарт распространяется на резорбируемые и нерезорбируемые материалы. Настоящий стандарт не распространяется: a) на продукты деградации, образовавшиеся в результате механических процессов (методы исследований продуктов деградации этого типа установлены в стандартах на конкретные материалы). b) продукты выщелачивания, которые не являются продуктами деградации; c) МИ или их компоненты, не вступающие в прямой или опосредованный контакт с организмом пациента
Связи и замены
Заменяющий:
-
Взамен:
ГОСТ ISO 10993-9-2015
Описание стандарта
ГОСТ ISO 10993-9-2022 Изделия медицинские. Оценка биологического действия медицинских изделий. Часть 9. Основные принципы идентификации и количественного определения потенциальных продуктов деградации
Страницы стандарта















