ГОСТ Р ИСО 14155-2022 Клинические исследования медицинских изделий, проводимые с участием человека в качестве субъекта. Надлежащая клиническая практика
ГОСТ Р ИСО
Скачать ГОСТ в PDF или DOC бесплатно
Основная информация
Обозначение:
ГОСТ Р ИСО 14155-2022
Статус:
Действует
Тип:
ГОСТ Р ИСО
Название русское:
Клинические исследования медицинских изделий, проводимые с участием человека в качестве субъекта. Надлежащая клиническая практика
Название английское:
Clinical investigation of medical devices for human subjects. Good clinical practice
Даты и сроки
Дата издания:
11-24-22
Дата введения в действие:
09-01-23
Дата завершения срока действия:
-
Применение и описание
Область и условия применения:
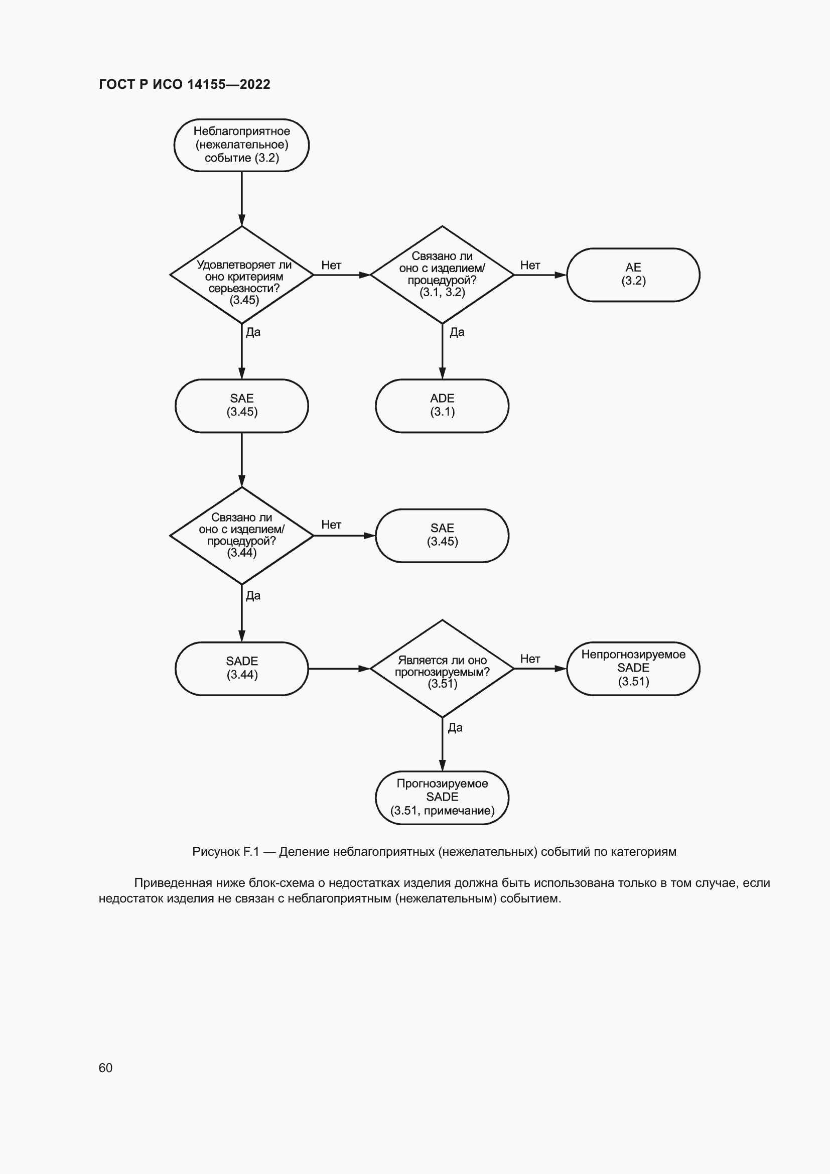
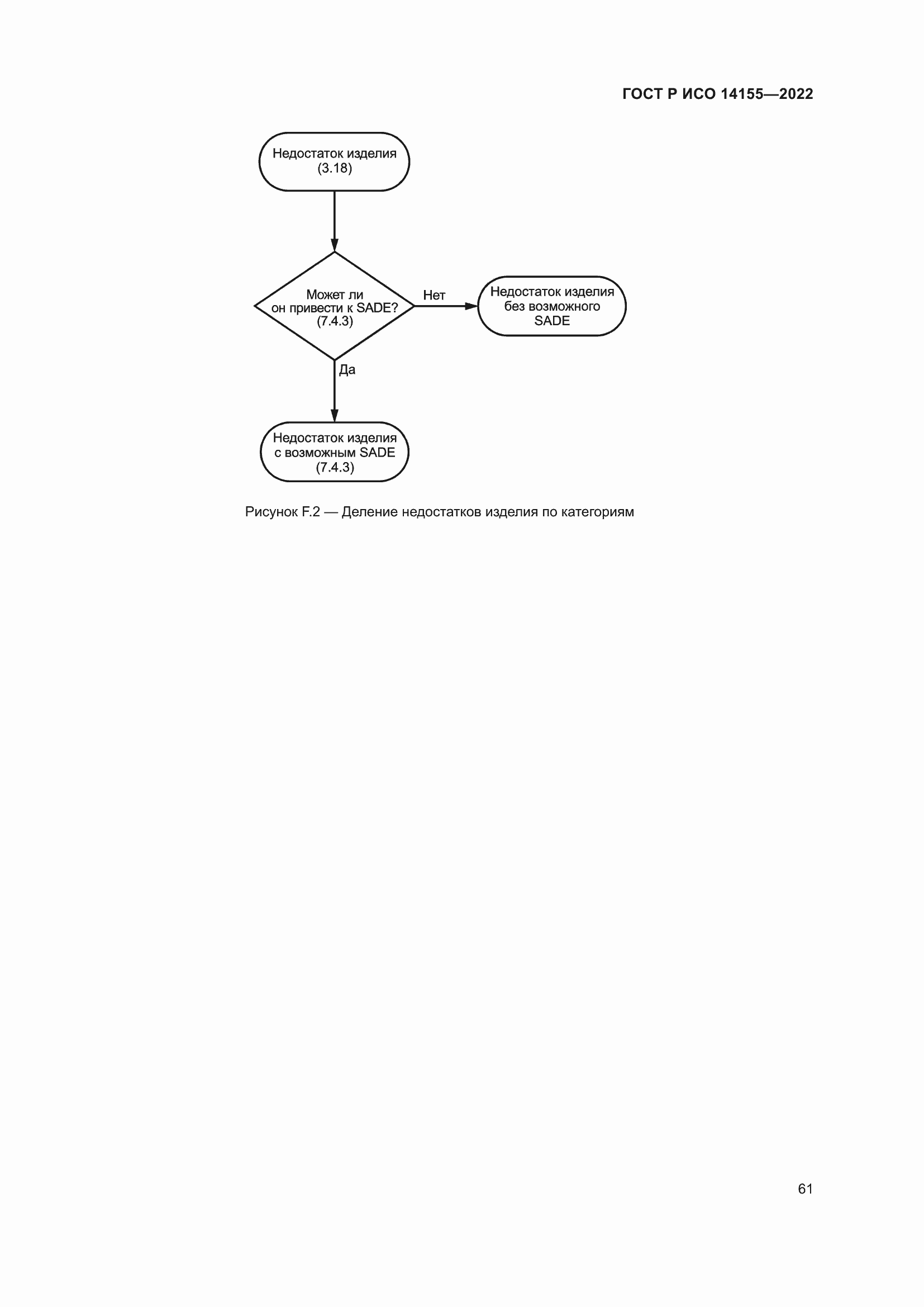
В настоящем стандарте приведена надлежащая клиническая практика в отношении разработки проекта (дизайна), проведения, ведения записей и составления отчетности по клиническим исследованиям, проводимых с участием человека, для оценки клинических функциональных характеристик или результативности и безопасности медицинских изделий. Для постмаркетинговых клинических исследований принципы, установленные в настоящем стандарте, должны соблюдаться, насколько это возможно, с учетом характера клинического исследования
Связи и замены
Заменяющий:
-
Взамен:
ГОСТ Р ИСО 14155-2014
Описание стандарта
ГОСТ Р ИСО 14155-2022 Клинические исследования медицинских изделий, проводимые с участием человека в качестве субъекта. Надлежащая клиническая практика
Страницы стандарта













































































