ГОСТ ISO 10993-18-2022 Изделия медицинские. Оценка биологического действия медицинских изделий. Часть 18. Исследование химических свойств материалов в рамках процесса менеджмента риска
ГОСТ ИСО
Скачать ГОСТ в PDF или DOC бесплатно
Основная информация
Обозначение:
ГОСТ ISO 10993-18-2022
Статус:
Действует
Тип:
ГОСТ ИСО
Название русское:
Изделия медицинские. Оценка биологического действия медицинских изделий. Часть 18. Исследование химических свойств материалов в рамках процесса менеджмента риска
Название английское:
Medical devices. Biological evaluation of medical devices. Part 18. Chemical characterization of medical device materials within a risk management process
Даты и сроки
Дата регистрации:
10-31-22
Дата издания:
12-02-22
Дата введения в действие:
07-01-23
Дата завершения срока действия:
-
Применение и описание
Область и условия применения:
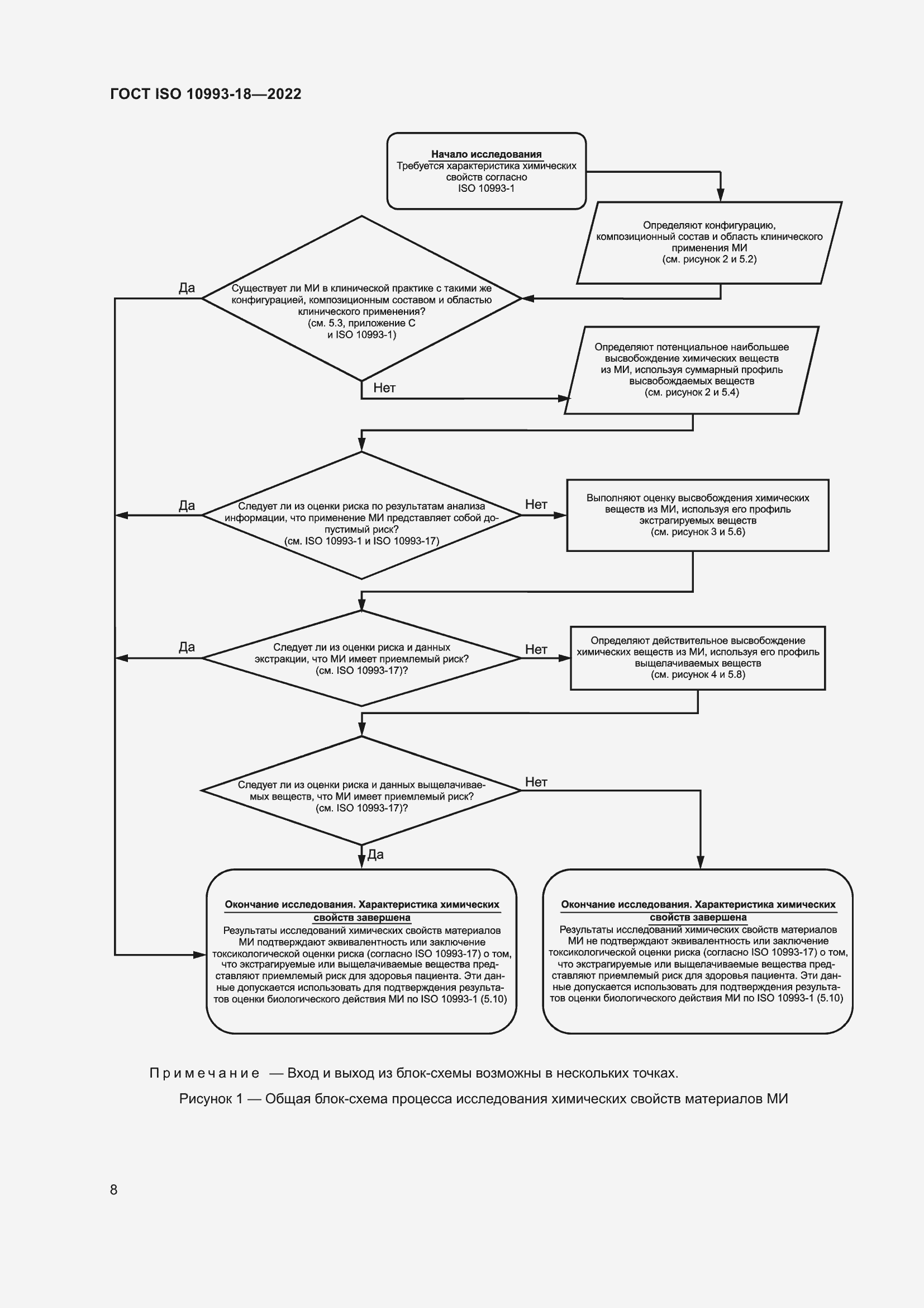
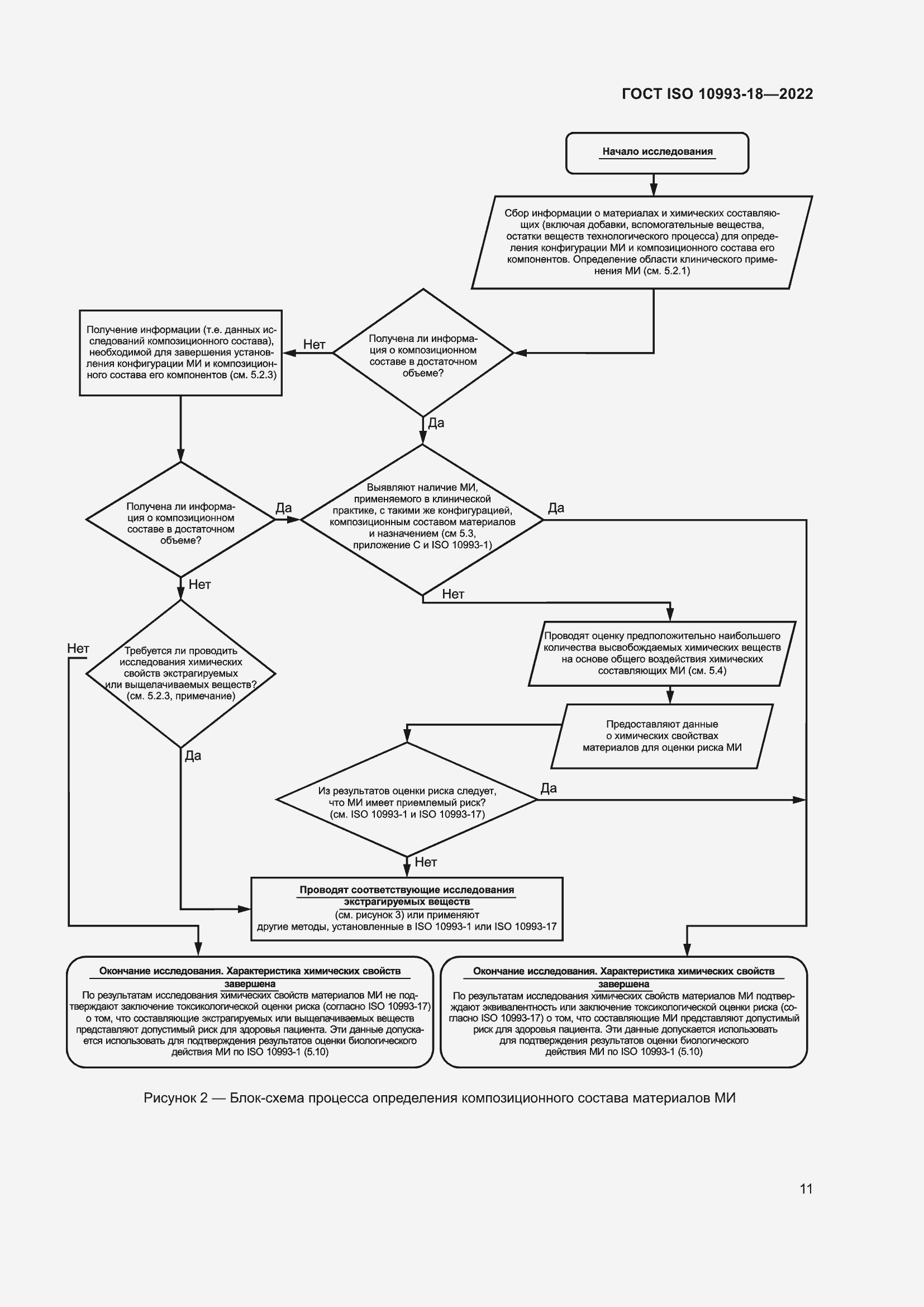
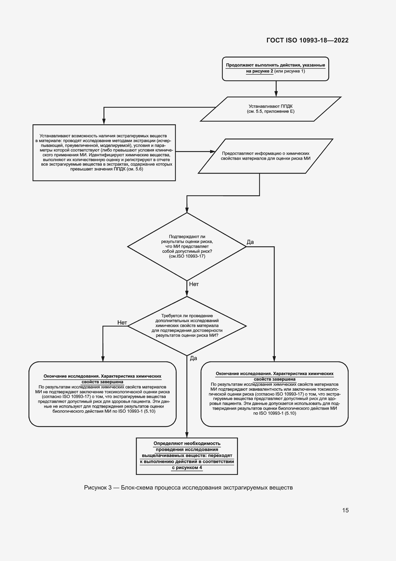
Настоящий стандарт распространяется на медицинские изделия (МИ) и материалы, применяемые для их изготовления, и устанавливает требования к проведению исследований химических свойств материалов МИ (алгоритм исследований), включая идентификацию и количественную оценку компонентов с целью идентификации/выявления биологической опасности, оценки и контроля биологических рисков, связанных с конструкционными материалами. При исследовании химических свойств материалов МИ используют, как правило, поэтапный подход (алгоритм исследований), который включает: - идентификацию конструкционных материалов (конфигурацию МИ); - характеристику конструкционных материалов путем идентификации и количественной оценки их химических составляющих (состав материала); - характеристику МИ на наличие содержания химических веществ, добавленных в процессе производства (например, антиадгезивные агенты, технологические примеси, стерилизующие агенты); - оценку (используя лабораторные условия экстракции) способности МИ или их конструкционных материалов к высвобождению химических веществ в условиях клинического применения (экстрагируемых веществ); - количественное определение химических веществ, высвобождаемых из МИ в условиях клинического применения (выщелачиваемых веществ)
Связи и замены
Заменяющий:
-
Взамен:
ГОСТ ISO 10993-18-2011
Описание стандарта
ГОСТ ISO 10993-18-2022 Изделия медицинские. Оценка биологического действия медицинских изделий. Часть 18. Исследование химических свойств материалов в рамках процесса менеджмента риска
Страницы стандарта





































































