ГОСТ ISO 17516-2017 Продукция парфюмерно-косметическая. Микробиология. Микробиологические нормы
ГОСТ ИСО
Скачать ГОСТ в PDF или DOC бесплатно
Основная информация
Обозначение:
ГОСТ ISO 17516-2017
Статус:
Действует
Тип:
ГОСТ ИСО
Название русское:
Продукция парфюмерно-косметическая. Микробиология. Микробиологические нормы
Название английское:
Perfume and cosmetic products. Microbiology. Microbiological limits
Даты и сроки
Дата регистрации:
03-30-17
Дата издания:
02-09-24
Дата введения в действие:
01-01-25
Дата завершения срока действия:
-
Применение и описание
Область и условия применения:
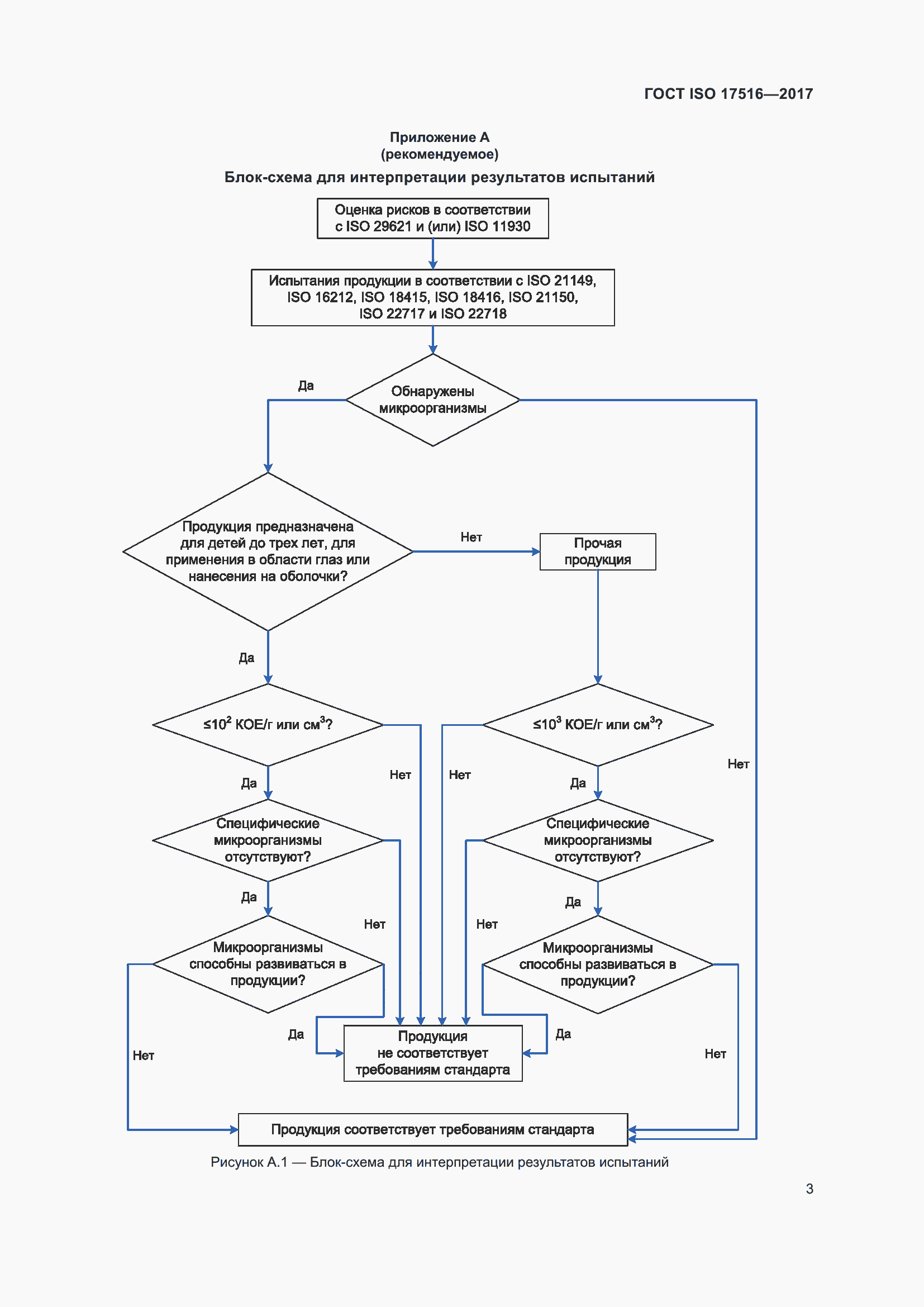
Требования настоящего стандарта распространяются на все виды парфюмерно-косметической продукции и предназначены для оценки заинтересованными сторонами микробиологических показателей косметической продукции и сырья, из которого она изготовлена. Проведение микробиологических испытаний не является обязательным для продукции, относящейся к группе с низкой степенью микробиологического риска (см. ISO 29621)
Связи и замены
Заменяющий:
-
Описание стандарта
ГОСТ ISO 17516-2017 Продукция парфюмерно-косметическая. Микробиология. Микробиологические нормы
Страницы стандарта











