ГОСТ ISO/TR 19838-2020 Продукция парфюмерно-косметическая. Микробиология. Руководящие указания по применению стандартов ISO по микробиологии
Прочее...
Скачать ГОСТ в PDF или DOC бесплатно
Основная информация
Обозначение:
ГОСТ ISO/TR 19838-2020
Статус:
Действует
Тип:
Прочее...
Название русское:
Продукция парфюмерно-косметическая. Микробиология. Руководящие указания по применению стандартов ISO по микробиологии
Название английское:
Cosmetics. Microbiology. Guidelines for the application of ISO microbiology standards
Даты и сроки
Дата регистрации:
01-30-20
Дата издания:
01-30-24
Дата введения в действие:
01-01-25
Дата завершения срока действия:
-
Применение и описание
Область и условия применения:
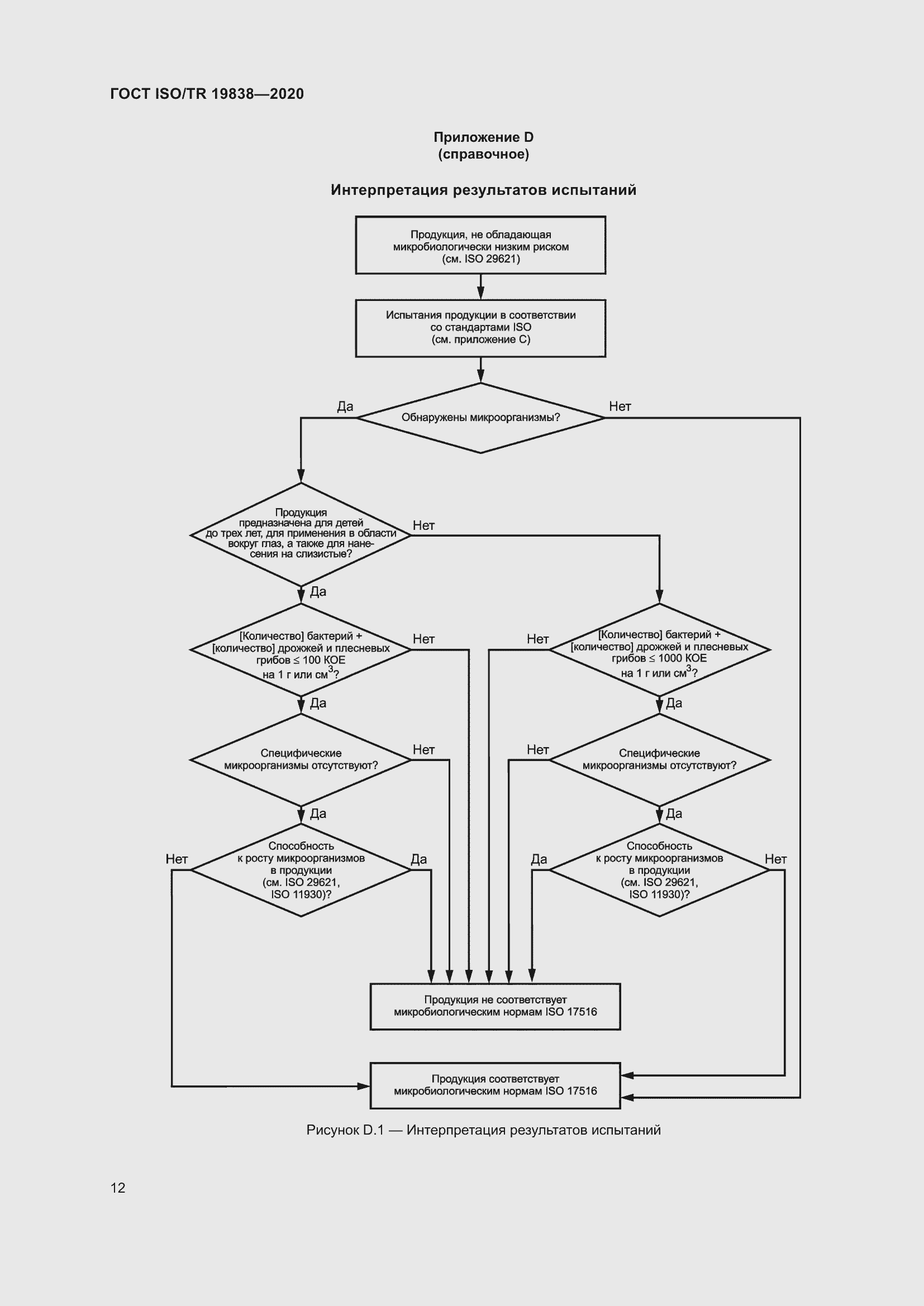
Настоящий стандарт содержит руководящие указания по применению стандартов ISO по микробиологии для парфюмерно-косметической продукции с учетом конкретных задач, для выполнения которых эти стандарты предназначены (контроль продукции, поступающей на рынок, разработка новой продукции и т. п.), а также видов продукции, подлежащей испытаниям. Настоящий стандарт может применяться в целях обеспечения выполнения требований стандарта ISO, устанавливающего микробиологические нормы (ISO 17516)
Связи и замены
Заменяющий:
-
Описание стандарта
ГОСТ ISO/TR 19838-2020 Продукция парфюмерно-косметическая. Микробиология. Руководящие указания по применению стандартов ISO по микробиологии
Страницы стандарта



















