ГОСТ Р ИСО 14644-14-2023 Чистые помещения и связанные с ними контролируемые среды. Часть 14. Оценка пригодности оборудования к использованию по концентрации аэрозольных частиц
ГОСТ Р ИСО
Скачать ГОСТ в PDF или DOC бесплатно
Основная информация
Обозначение:
ГОСТ Р ИСО 14644-14-2023
Статус:
Действует
Тип:
ГОСТ Р ИСО
Название русское:
Чистые помещения и связанные с ними контролируемые среды. Часть 14. Оценка пригодности оборудования к использованию по концентрации аэрозольных частиц
Название английское:
Cleanrooms and associated controlled environments. Part 14. Assessment of suitability for use of equipment by airborne particle concentration
Даты и сроки
Дата издания:
04-18-23
Дата введения в действие:
01-01-24
Дата завершения срока действия:
-
Применение и описание
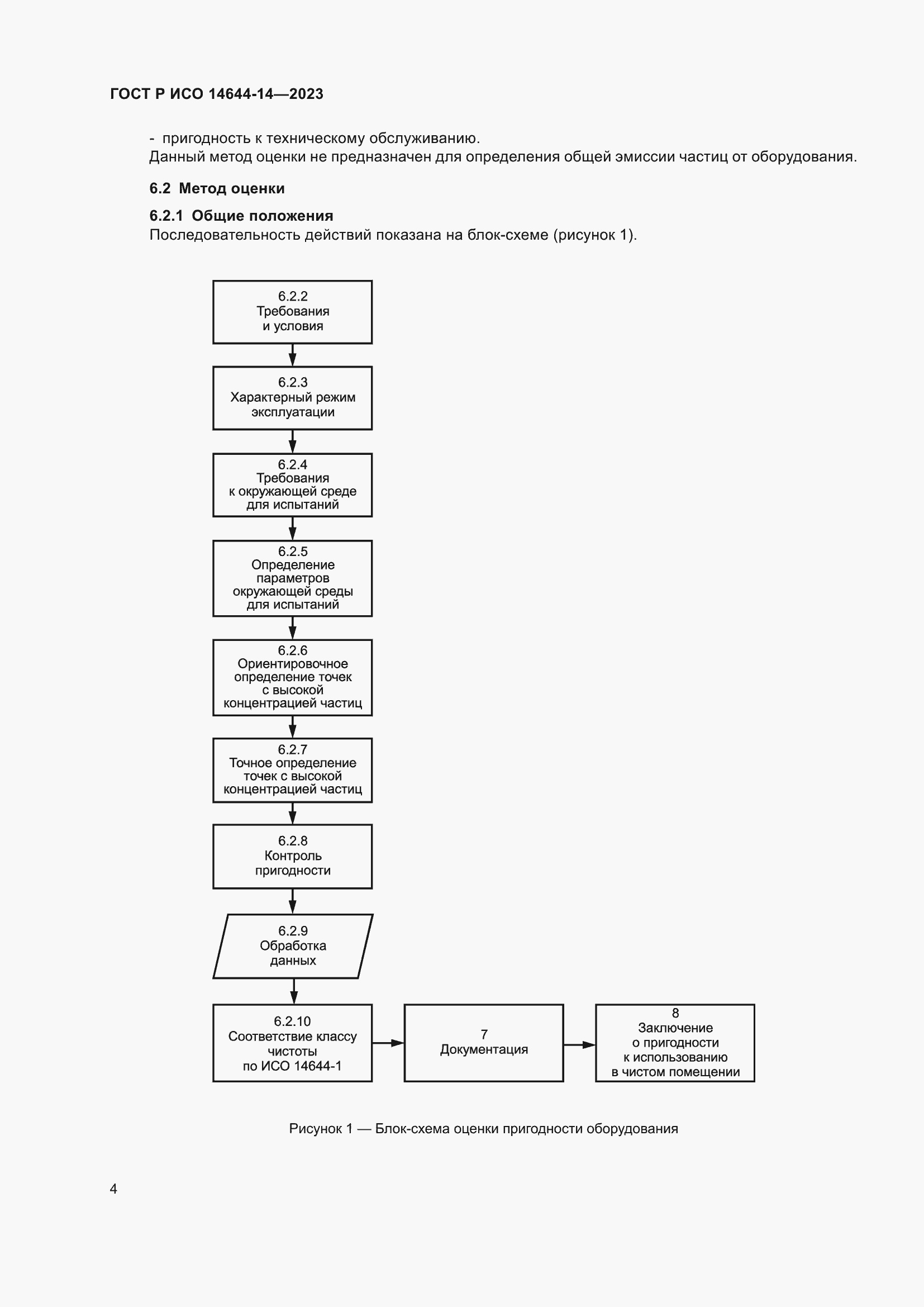
Область и условия применения:
Настоящий стандарт устанавливает методику оценки пригодности оборудования (например, технологического оборудования, контрольно-измерительных приборов, частей и инструментов) к использованию в чистых помещениях и связанных с ними контролируемых зонах по концентрации аэрозольных частиц в соответствии с ИСО 14644-1. Размер частиц находится в пределах от 0,1 до 5 мкм согласно ИСО 14644-1
Связи и замены
Заменяющий:
-
Описание стандарта
ГОСТ Р ИСО 14644-14-2023 Чистые помещения и связанные с ними контролируемые среды. Часть 14. Оценка пригодности оборудования к использованию по концентрации аэрозольных частиц
Страницы стандарта























