ГОСТ Р ИСО 14644-16-2023 Чистые помещения и связанные с ними контролируемые среды. Часть 16. Энергоэффективность чистых помещений и устройств очистки воздуха
ГОСТ Р ИСО
Скачать ГОСТ в PDF или DOC бесплатно
Основная информация
Обозначение:
ГОСТ Р ИСО 14644-16-2023
Статус:
Действует
Тип:
ГОСТ Р ИСО
Название русское:
Чистые помещения и связанные с ними контролируемые среды. Часть 16. Энергоэффективность чистых помещений и устройств очистки воздуха
Название английское:
Cleanrooms and associated controlled environments. Part 16. Energy efficiency in cleanrooms and clean air devices
Даты и сроки
Дата издания:
05-10-23
Дата введения в действие:
01-01-24
Дата завершения срока действия:
-
Применение и описание
Область и условия применения:
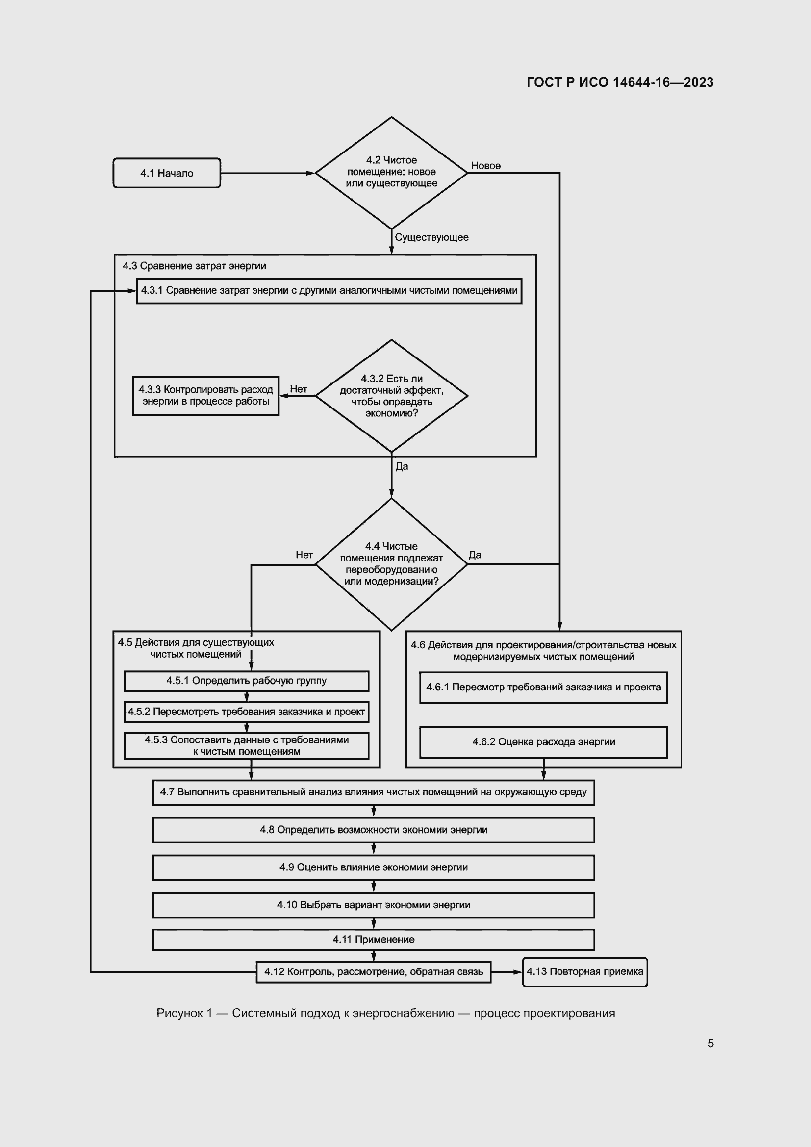
Настоящий стандарт содержит руководство и рекомендации по оптимизации использования энергии и поддержанию энергоэффективности в новых и существующих чистых помещениях, чистых зонах и изолирующих устройствах. Он дает рекомендации по проектированию, строительству, вводу в эксплуатацию и эксплуатации чистых помещений. Стандарт включает все особенности, характерные для чистых помещений, и может использоваться в различных областях для оптимизации использования энергии в электронной, аэрокосмической, ядерной, фармацевтической, медицинской, пищевой промышленности, в больницах и других областях применения чистых помещений. Даны также рекомендации по критериям оценки и сравнения энергоэффективности чистых помещений с учетом выполнения требований ИСО 14644 ([2], [3])
Связи и замены
Заменяющий:
-
Описание стандарта
ГОСТ Р ИСО 14644-16-2023 Чистые помещения и связанные с ними контролируемые среды. Часть 16. Энергоэффективность чистых помещений и устройств очистки воздуха
Страницы стандарта









































