ГОСТ Р 58173-2018 Средства лекарственные для медицинского применения. Исследования иммунотоксичности лекарственных средств, предназначенных для человека
ГОСТ Р
Скачать ГОСТ в PDF или DOC бесплатно
Основная информация
Обозначение:
ГОСТ Р 58173-2018
Статус:
Действует
Тип:
ГОСТ Р
Название русское:
Средства лекарственные для медицинского применения. Исследования иммунотоксичности лекарственных средств, предназначенных для человека
Название английское:
Immunotoxicity investigations intended for humans pharmaceuticals
Даты и сроки
Дата издания:
07-20-18
Дата введения в действие:
03-01-19
Дата завершения срока действия:
-
Применение и описание
Область и условия применения:
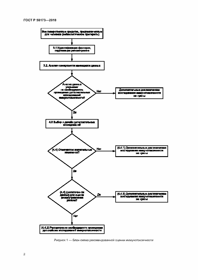
Настоящий стандарт распространяется на предоставление рекомендаций по доклиническим исследованиям иммунотоксичности лекарственных средств, предназначенных для человека. Область применения настоящего стандарта ограничивается нежелательной иммуносупрессией или избыточным иммунным ответом, не включая случаев аллергенности или лекарственно-обусловленных аутоиммунных реакций. Настоящий стандарт применим ко всем новым лекарственным средствам, предназначенным для человека, а также к зарегистрированным препаратам при расширении списка показаний либо внесения иных изменений в существующую инструкцию, если подобное изменение может приводить к новым значимым иммунотоксическим реакциям. Кроме того, стандарт также распространяется на препараты, в отношении которых клинические признаки иммунотоксичности отмечались при проведении клинических исследований и после регистрации и выведения на рынок. Настоящий стандарт не распространяется на лекарственные средства, полученные биотехнологическим путем и на другие биологические препараты. Существующие методические документы о сенсибилизации и гиперчувствительности остаются в силе, стандарт на них не влияет. Настоящий стандарт не ставит себе целью предоставить специфические рекомендации относительно того, как следует проводить каждое исследование иммунотоксичности. Общие методические рекомендации даны в Приложении. В рамках настоящего стандарта под иммунотоксичностью понимаются непредусмотренная иммуносупрессия или усиление иммунных реакций. Лекарственно обусловленная гиперчувствительность и аутоиммунные реакции не входят в область рассмотрения настоящего стандарта
Связи и замены
Заменяющий:
-
Описание стандарта
ГОСТ Р 58173-2018 Средства лекарственные для медицинского применения. Исследования иммунотоксичности лекарственных средств, предназначенных для человека
Страницы стандарта











