ГОСТ Р ИСО 14065-2010 Газы парниковые. Требования к органам по валидации и верификации парниковых газов для их применения при аккредитации или других формах признания
ГОСТ Р ИСО
Скачать ГОСТ в PDF или DOC бесплатно
Основная информация
Обозначение:
ГОСТ Р ИСО 14065-2010
Статус:
Заменен
Тип:
ГОСТ Р ИСО
Название русское:
Газы парниковые. Требования к органам по валидации и верификации парниковых газов для их применения при аккредитации или других формах признания
Название английское:
Greenhouse gases. Requirements for greenhouse gas validation and verification bodies for use in accreditation or other forms of recognition
Даты и сроки
Дата издания:
03-24-11
Дата введения в действие:
01-01-11
Дата завершения срока действия:
01-01-16
Применение и описание
Область и условия применения:
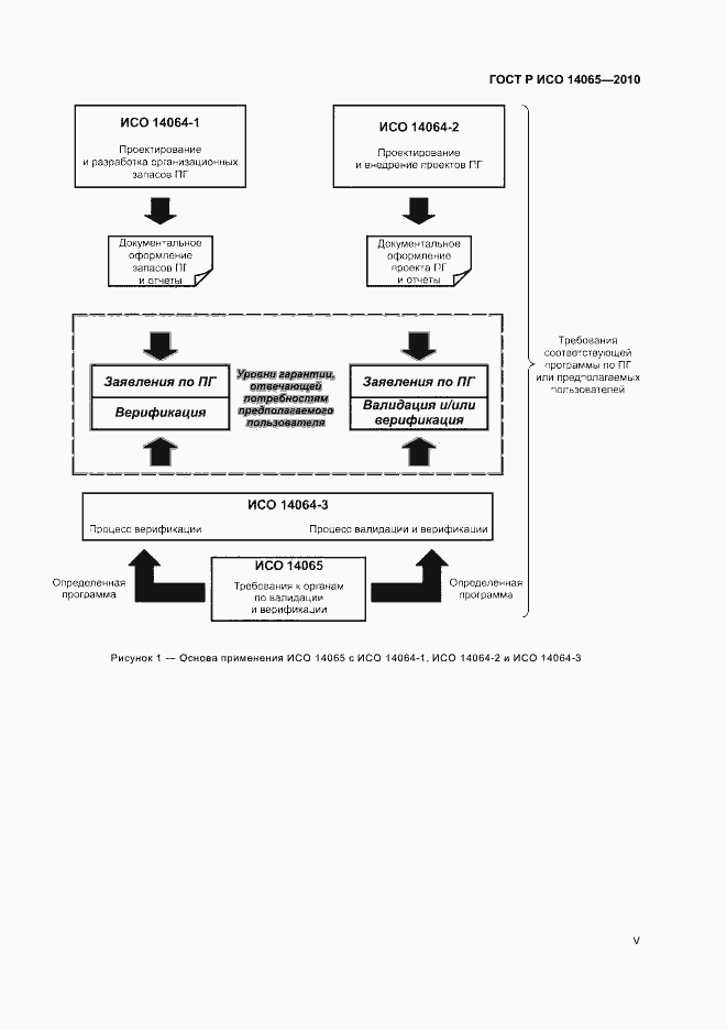
Настоящий стандарт устанавливает принципы и требования для органов, проводящих валидацию или верификацию заявлений по парниковым газам. Описанная ниже программа по парниковым газам является нейтральной. Если программа по парниковым газам является применяемой, требования, установленные программой по парниковым газам, являются дополнительными по отношению к требованиям настоящего стандарта
Связи и замены
Заменяющий:
ГОСТ Р ИСО 14065-2014
Описание стандарта
ГОСТ Р ИСО 14065-2010 Газы парниковые. Требования к органам по валидации и верификации парниковых газов для их применения при аккредитации или других формах признания
Страницы стандарта



























