ГОСТ Р ИСО 22400-2-2019 Системы промышленной автоматизации и интеграция. Ключевые технико-экономические показатели (KPIs) для управления производственными операциями. Часть 2. Определения и описания
ГОСТ Р ИСО
Скачать ГОСТ в PDF или DOC бесплатно
Основная информация
Обозначение:
ГОСТ Р ИСО 22400-2-2019
Статус:
Действует
Тип:
ГОСТ Р ИСО
Название русское:
Системы промышленной автоматизации и интеграция. Ключевые технико-экономические показатели (KPIs) для управления производственными операциями. Часть 2. Определения и описания
Название английское:
Industrial automation systems and integration. Key performance indicators (KPIs) for manufacturing operations management. Part 2. Definitions and descriptions
Даты и сроки
Дата издания:
10-15-19
Дата введения в действие:
01-01-20
Дата завершения срока действия:
-
Применение и описание
Область и условия применения:
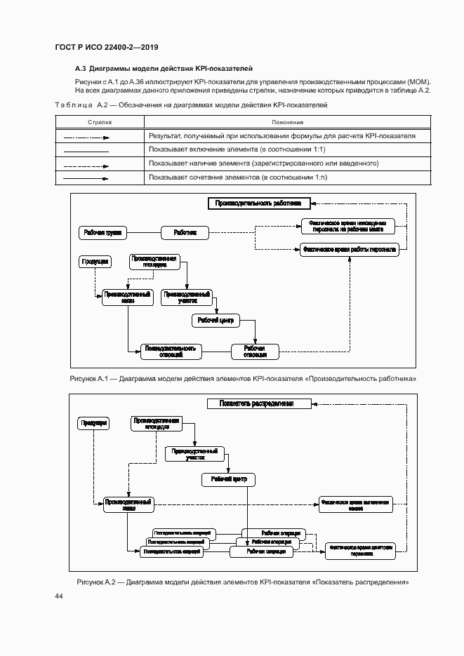
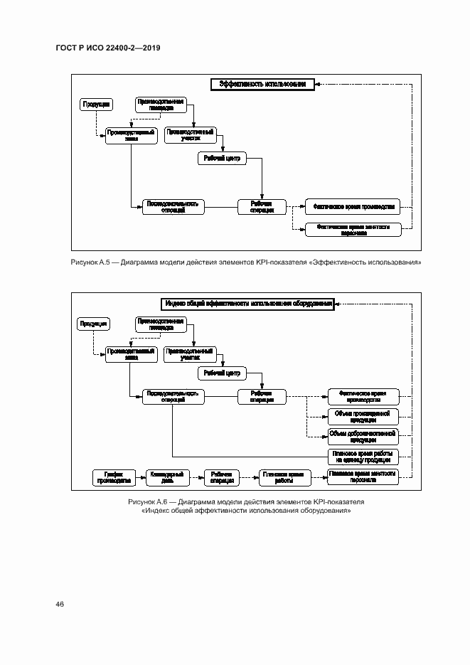
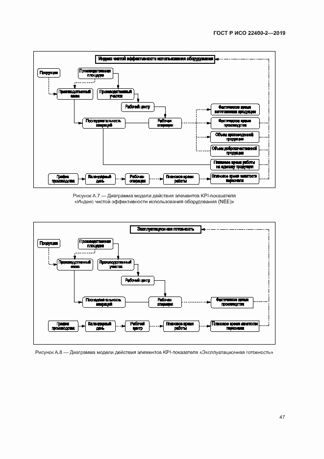
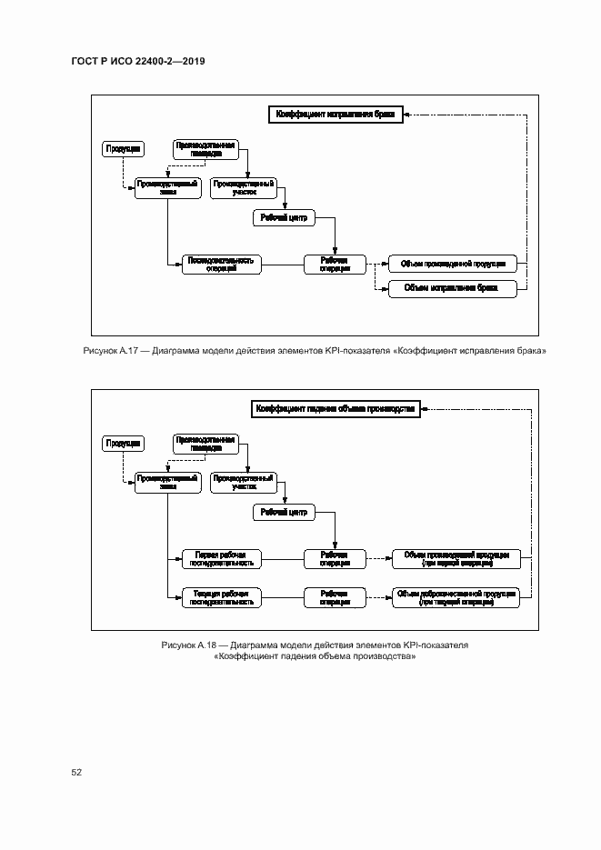
В комплексе стандартов ИСО 22400 определены ключевые технико-экономические показатели (KPI-показатели), используемые для управления производственными (технологическими) операциями/процессами (MOM). В настоящем стандарте определены KPI-показатели, применяемые в современной практике и представленные с помощью формул и соответствующих элементов, описания динамики (характера изменений во времени), единиц измерений/величин и других характеристик. В настоящем стандарте также указаны группы пользователей, которые должны использовать данные KPI-показатели, а также методологию производства, которой они соответствуют
Связи и замены
Заменяющий:
-
Взамен:
ГОСТ Р ИСО 22400-2-2016
Описание стандарта
ГОСТ Р ИСО 22400-2-2019 Системы промышленной автоматизации и интеграция. Ключевые технико-экономические показатели (KPIs) для управления производственными операциями. Часть 2. Определения и описания
Страницы стандарта








































































