ГОСТ Р 59780-2021 Экологический менеджмент. Рекомендации по определению и оценке экологических аспектов производственных процессов
ГОСТ Р
Скачать ГОСТ в PDF или DOC бесплатно
Основная информация
Обозначение:
ГОСТ Р 59780-2021
Статус:
Действует
Тип:
ГОСТ Р
Название русское:
Экологический менеджмент. Рекомендации по определению и оценке экологических аспектов производственных процессов
Название английское:
Environmental management. Guidelines for determination and assessment of environmental aspects of manufacturing processes
Даты и сроки
Дата издания:
11-12-21
Дата введения в действие:
03-01-22
Дата завершения срока действия:
-
Применение и описание
Область и условия применения:
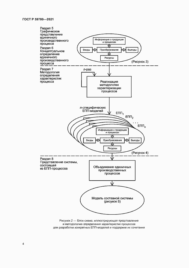
В настоящем стандарте устанавливается процедура, предназначенная для определения характеристик производственного процесса любой категории, а также для систематического сбора и описания соответствующей экологической информации. В настоящем стандарте определена структура и формализованные процедуры идентификации и сбора ключевой информации, необходимой для оценки эффективности производства. Информация по фактической оценке производственных показателей в настоящем стандарте отсутствует
Связи и замены
Заменяющий:
-
Описание стандарта
ГОСТ Р 59780-2021 Экологический менеджмент. Рекомендации по определению и оценке экологических аспектов производственных процессов
Страницы стандарта






















