ГОСТ Р 55827-2013 Ресурсосбережение. Наилучшие доступные технологии. Руководство по экологически ориентированному управлению отходами
ГОСТ Р
Скачать ГОСТ в PDF или DOC бесплатно
Основная информация
Обозначение:
ГОСТ Р 55827-2013
Статус:
Заменен
Тип:
ГОСТ Р
Название русское:
Ресурсосбережение. Наилучшие доступные технологии. Руководство по экологически ориентированному управлению отходами
Название английское:
Resources saving. Best Available Techniques. Guidance manual on environmentally sound management of waste
Даты и сроки
Дата издания:
10-01-14
Дата введения в действие:
01-01-15
Дата завершения срока действия:
12-01-17
Применение и описание
Область и условия применения:
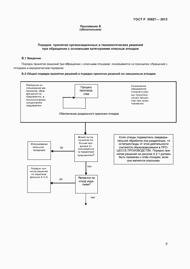
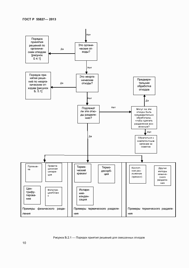
Настоящий стандарт устанавливает наилучшие доступные технологии экологически ориентированного управления отходами, в том числе опасными, с учетом иерархического порядка обращения с ними. Настоящий стандарт распространяется на этапы технологического цикла (ГОСТ Р 54692) отходов, в том числе опасных (ГОСТ Р 53691), предназначенных для экологически безопасной ликвидации отходов путем их утилизации и (или) удаления на лицензированных для этих целей объектах. Настоящий стандарт не распространяется на способы обращения с отходами оборонной, химической, биологической продукции и ядерных объектов. Положения, установленные в настоящем стандарте, предназначены, для применения в нормативно-правовой, нормативной, технической и проектно-конструкторской документации, а также в научно-технической, учебной и справочной литературе применительно к процессам вовлечения отходов в хозяйственный оборот, обеспечивая при этом защиту окружающей среды и здоровья людей
Связи и замены
Заменяющий:
ГОСТ Р 56828.22-2017
Описание стандарта
ГОСТ Р 55827-2013 Ресурсосбережение. Наилучшие доступные технологии. Руководство по экологически ориентированному управлению отходами
Страницы стандарта



























