ГОСТ Р 54533-2011 Ресурсосбережение. Обращение с отходами. Руководящие принципы и методы утилизации полимерных отходов
ГОСТ Р
Скачать ГОСТ в PDF или DOC бесплатно
Основная информация
Обозначение:
ГОСТ Р 54533-2011
Статус:
Действует
Тип:
ГОСТ Р
Название русское:
Ресурсосбережение. Обращение с отходами. Руководящие принципы и методы утилизации полимерных отходов
Название английское:
Resources saving. Waste management. Guidelines and methods for the recovery of plastics waste
Даты и сроки
Дата издания:
12-16-19
Дата введения в действие:
01-01-13
Дата завершения срока действия:
-
Применение и описание
Область и условия применения:
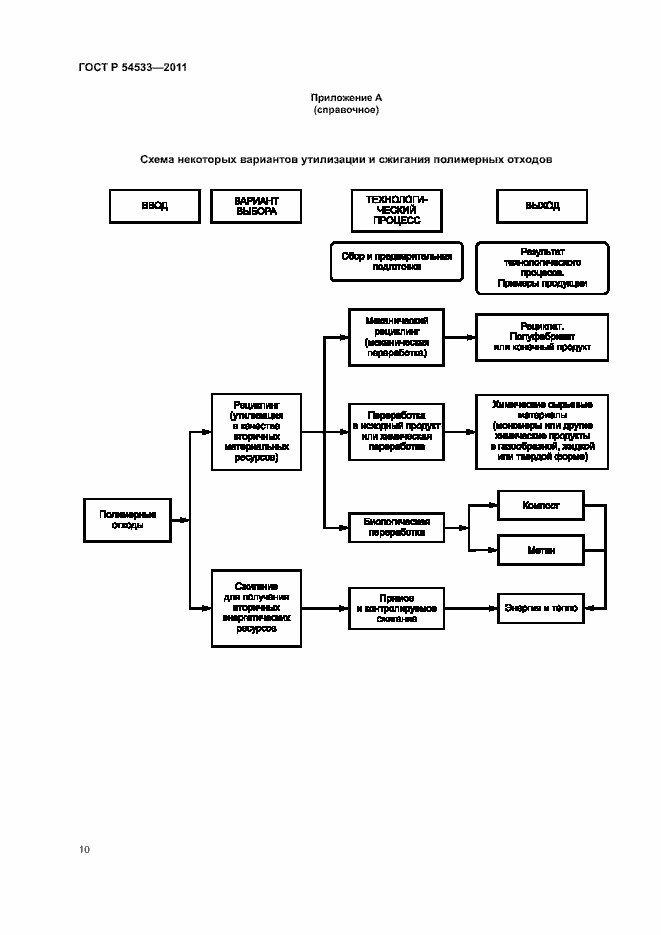
Настоящий стандарт устанавливает принципы и методы утилизации полимерных отходов, образующихся в различных источниках, а также требования к качеству, которые могут учитываться на всех этапах процессов утилизации и/или при сжигании полимерных отходов, и содержит общие рекомендации для включения в стандарты на материалы, методики испытаний, а также технические характеристики изделий, получаемых из полимерных отходов. Настоящий стандарт распространяется на утилизацию и/или сжигание различных полимерных отходов. Требования настоящего стандарта предназначены для предприятий, организаций и объединений предприятий, в том числе союзов, ассоциаций, концернов, акционерных обществ, межотраслевых, региональных и других объединений (далее — предприятия), независимо от форм собственности и ведомственной подчиненности, а также для федеральных и региональных органов управления, имеющих прямое отношение к ликвидации отходов и обеспечению защиты окружающей среды (см. ГОСТ Р ИСО 14050)
Связи и замены
Заменяющий:
-
Описание стандарта
ГОСТ Р 54533-2011 Ресурсосбережение. Обращение с отходами. Руководящие принципы и методы утилизации полимерных отходов
Страницы стандарта


















