ГОСТ Р 53740-2009 Ресурсосбережение. Упаковка. Специальные требования к минимизации, составу, изготовлению упаковки
ГОСТ Р
Скачать ГОСТ в PDF или DOC бесплатно
Основная информация
Обозначение:
ГОСТ Р 53740-2009
Статус:
Отменен
Тип:
ГОСТ Р
Название русское:
Ресурсосбережение. Упаковка. Специальные требования к минимизации, составу, изготовлению упаковки
Название английское:
Resources saving. Packaging. Requirements specific to minimization, composition, manufacturing of package
Даты и сроки
Дата издания:
12-09-19
Дата введения в действие:
01-01-11
Дата завершения срока действия:
05-01-22
Применение и описание
Область и условия применения:
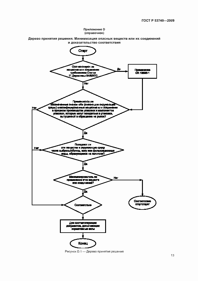
Настоящий стандарт устанавливает требования, методы и методики оценки упаковки для минимизации массы/объема содержащихся в ней материалов, а также определяет границы для самостоятельных оценок степени выполнения установленных требований, в том числе к наличию и содержанию четырех тяжелых металлов (свинец, кадмий, ртуть и шестивалентный хром), упомянутых в статье 11 Директивы 94/62/ЕС [1]. Настоящий стандарт распространяется на этапы разработки и изготовления упаковки из любых веществ и материалов. Настоящий стандарт не распространяется на упаковку для оборонной, химической, биологической продукции и ядерных объектов. Настоящий стандарт рекомендуется использовать во всех видах документации и литературы, относящихся к сферам обеспечения экологической безопасности в процессах хозяйственной деятельности при обращении с упаковкой и упаковочными отходами
Связи и замены
Заменяющий:
-
Описание стандарта
ГОСТ Р 53740-2009 Ресурсосбережение. Упаковка. Специальные требования к минимизации, составу, изготовлению упаковки
Страницы стандарта



















