ГОСТ Р 56828.22-2017 Наилучшие доступные технологии. Ресурсосбережение. Стратегии, принципы и методы экологически ориентированного обращения с отходами
ГОСТ Р
Скачать ГОСТ в PDF или DOC бесплатно
Основная информация
Обозначение:
ГОСТ Р 56828.22-2017
Статус:
Действует
Тип:
ГОСТ Р
Название русское:
Наилучшие доступные технологии. Ресурсосбережение. Стратегии, принципы и методы экологически ориентированного обращения с отходами
Название английское:
Best available techniques. Resources saving. Strategies, principles and methods of ecologically-oriented treatment of waste
Даты и сроки
Дата издания:
07-22-19
Дата введения в действие:
12-01-17
Дата завершения срока действия:
-
Применение и описание
Область и условия применения:
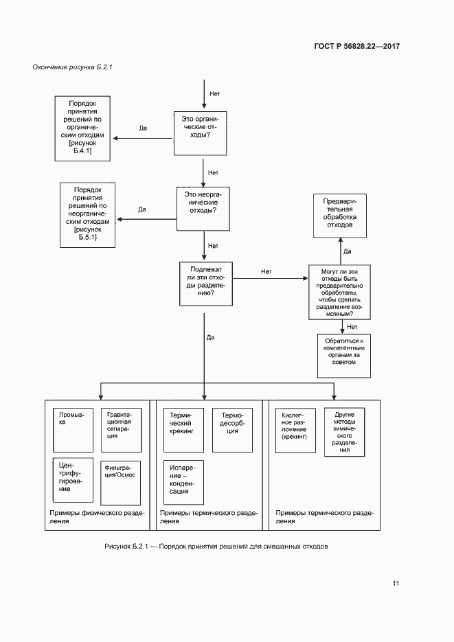
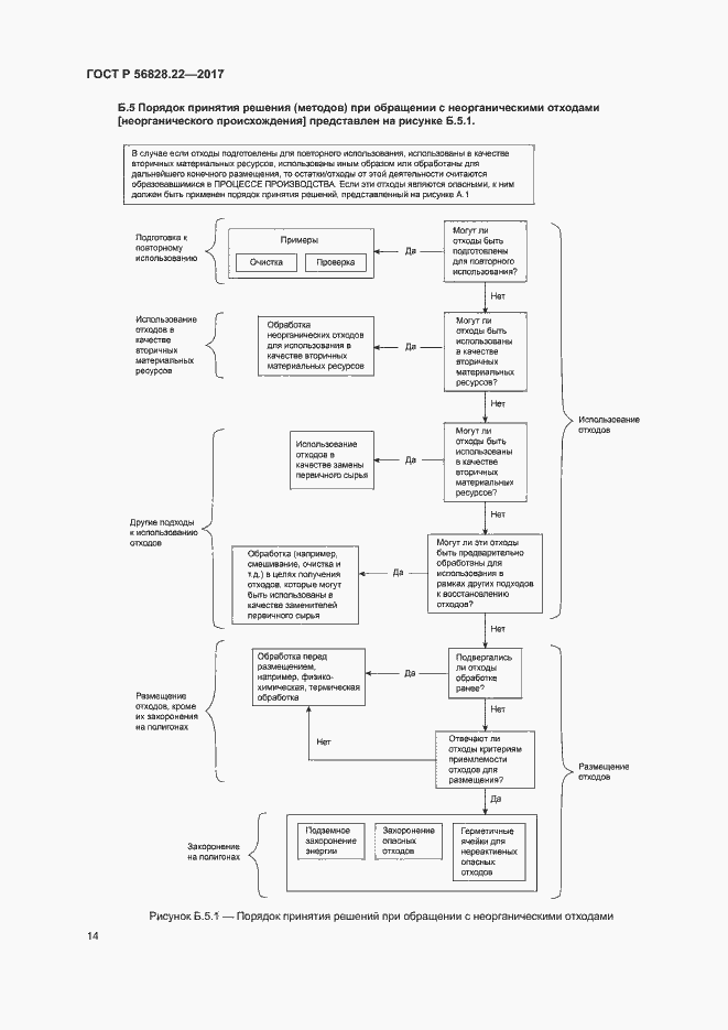
Настоящий стандарт устанавливает стратегически структурированные подходы, принципы и методы применения наилучших доступных технологий для экологически ориентированного управления отходами производства и потребления. Настоящий стандарт распространяется на этапы технологического цикла (ГОСТ Р 53692) отходов, в том числе опасных (ГОСТ Р 53691), предназначенных для экологически безопасной ликвидации путем их утилизации и (или) удаления на лицензированных для этих целей объектах. Настоящий стандарт не распространяется на способы обращения с отходами оборонной, химической, биологической продукции и ядерных объектов. Положения, установленные в настоящем стандарте, предназначены для применения в нормативно-правовой, нормативной, технической и проектно-конструкторской документации, а также в научно-технической, учебной и справочной литературе применительно к процессам вовлечения отходов в хозяйственный оборот, обеспечивая при этом защиту окружающей среды, сохранение здоровья людей и их имущества
Связи и замены
Заменяющий:
-
Взамен:
ГОСТ Р 55827-2013
Описание стандарта
ГОСТ Р 56828.22-2017 Наилучшие доступные технологии. Ресурсосбережение. Стратегии, принципы и методы экологически ориентированного обращения с отходами
Страницы стандарта



















