ГОСТ Р 57758-2017 Ресурсосбережение. Обращение с отходами. Подготовка аналитических навесок из лабораторной пробы
ГОСТ Р
Скачать ГОСТ в PDF или DOC бесплатно
Основная информация
Обозначение:
ГОСТ Р 57758-2017
Статус:
Действует
Тип:
ГОСТ Р
Название русское:
Ресурсосбережение. Обращение с отходами. Подготовка аналитических навесок из лабораторной пробы
Название английское:
Resources saving. Waste treatment. Preparation of test portions from the laboratory sample
Даты и сроки
Дата издания:
11-29-19
Дата введения в действие:
05-01-18
Дата завершения срока действия:
-
Применение и описание
Область и условия применения:
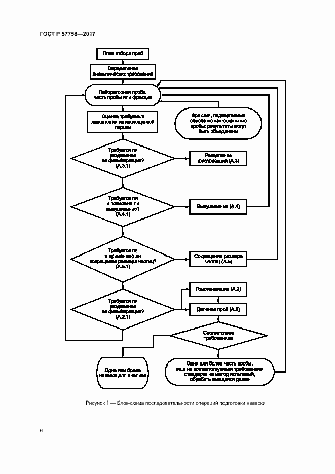
Настоящий стандарт устанавливает требования к надлежащей (добросовестной) лабораторной практике для безопасной подготовки аналитических навесок из лабораторной пробы отходов и шламов. Настоящий стандарт распространяется на методы подготовки аналитических навесок из лабораторной пробы любых отходов, включая шламы и осадки сточных вод. Настоящий стандарт не распространяется на радиоактивные отходы и шламы, которые попадают в сферу действия другого законодательства. Требования, установленные настоящим стандартом, предназначены для добровольного применения в нормативно-правовой, нормативной, технической и проектно-конструкторской документации, а также в научно-технической, учебной и справочной литературе применительно к процессам обращения с отходами на этапах их технологического цикла отходов с вовлечением соответствующих материальных ресурсов в хозяйственную деятельность в качестве вторичного сырья, обеспечивая при этом сохранение и защиту окружающей среды, здоровья и жизни людей
Связи и замены
Заменяющий:
-
Описание стандарта
ГОСТ Р 57758-2017 Ресурсосбережение. Обращение с отходами. Подготовка аналитических навесок из лабораторной пробы
Страницы стандарта











































