ГОСТ Р ИСО 14956-2007 Качество воздуха. Оценка применимости методики выполнения измерений на основе степени ее соответствия требованиям к неопределенности измерения
ГОСТ Р ИСО
Скачать ГОСТ в PDF или DOC бесплатно
Основная информация
Обозначение:
ГОСТ Р ИСО 14956-2007
Статус:
Действует
Тип:
ГОСТ Р ИСО
Название русское:
Качество воздуха. Оценка применимости методики выполнения измерений на основе степени ее соответствия требованиям к неопределенности измерения
Название английское:
Air quality. Evaluation of the suitability of a measurement procedure by comparison with a required measurement uncertainty
Даты и сроки
Дата издания:
02-05-08
Дата введения в действие:
08-01-08
Дата завершения срока действия:
-
Применение и описание
Область и условия применения:
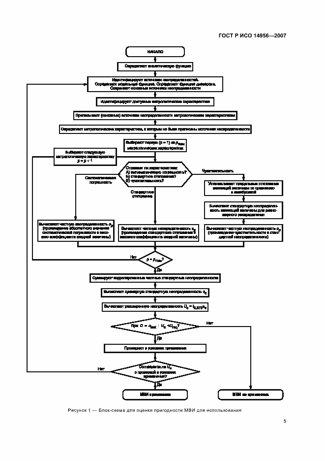
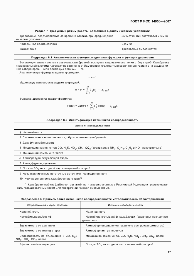
Настоящий стандарт устанавливает для методик выполнения измерений в области качества воздуха следующее: - оценку неопределенности измерения на основе действительных или заявленных значений всех важных метрологических характеристик метода в стационарных условиях; - оценку соответствия установленных значений этих метрологических характеристик требуемому качеству результата измерения при определенном значении измеряемой величины; - оценку применимости метода измерений, основанную на лабораторном исследовании и подтверждающих испытаниях в условиях применения; - требования к динамическим характеристикам средств измерений. Настоящий стандарт может применяться для методик выполнения измерений, у которых выходной сигнал является усредненным по времени
Связи и замены
Заменяющий:
-
Описание стандарта
ГОСТ Р ИСО 14956-2007 Качество воздуха. Оценка применимости методики выполнения измерений на основе степени ее соответствия требованиям к неопределенности измерения
Страницы стандарта



























