ГОСТ Р ЕН 1822-4-2012 Высокоэффективные фильтры очистки воздуха ЕРА, HEPA и ULPA. Часть 4. Испытания фильтров на утечку (метод сканирования)
ГОСТ Р ЕН
Скачать ГОСТ в PDF или DOC бесплатно
Основная информация
Обозначение:
ГОСТ Р ЕН 1822-4-2012
Статус:
Заменен
Тип:
ГОСТ Р ЕН
Название русское:
Высокоэффективные фильтры очистки воздуха ЕРА, HEPA и ULPA. Часть 4. Испытания фильтров на утечку (метод сканирования)
Название английское:
High efficiency air filters (ЕРА, HEPA and ULPA). Part 4. Determining leakage of filter elements (scan method)
Даты и сроки
Дата издания:
08-27-19
Дата введения в действие:
12-01-13
Дата завершения срока действия:
01-01-25
Применение и описание
Область и условия применения:
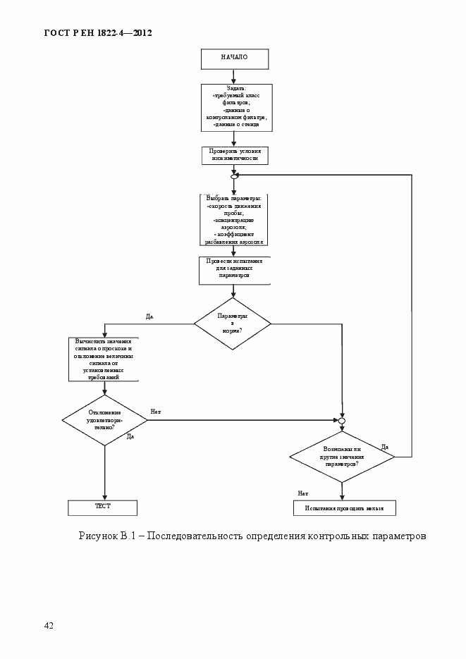
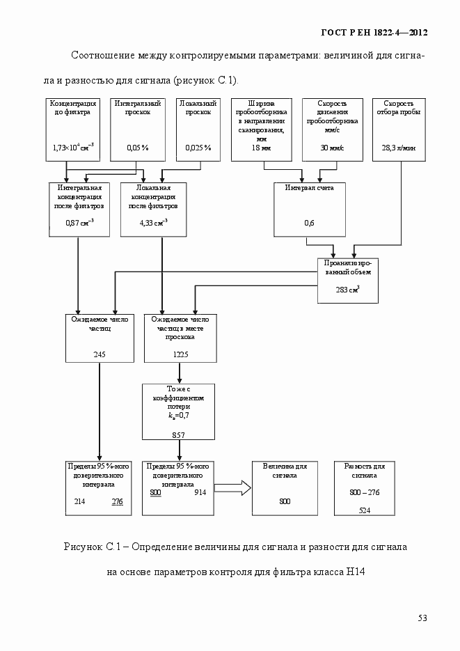
Настоящий стандарт распространяется на эффективные (ЕРА), высокоэффективные (HEPA) и сверхвысокоэффективные фильтры очистки воздуха (ULPA), используемые в системах вентиляции и кондиционировании воздуха и в технологических процессах, например, в чистых помещениях фармацевтической промышленности. Настоящий стандарт содержит методику определения эффективности на основе метода счета частиц с использованием искусственного контрольного аэрозоля и позволяет классифицировать фильтры по их эффективности. Настоящий стандарт устанавливает требования к испытаниям фильтрующих элементов и дает подробное описание метода сканирования с указанием условий проведения испытаний и характеристик используемого оборудования. Метод относится ко всем фильтрам классов H и U и является базовым (контрольным) для определения проскока
Связи и замены
Заменяющий:
ГОСТ Р ИСО 29463-4-2024
Описание стандарта
ГОСТ Р ЕН 1822-4-2012 Высокоэффективные фильтры очистки воздуха ЕРА, HEPA и ULPA. Часть 4. Испытания фильтров на утечку (метод сканирования)
Страницы стандарта










































































