ГОСТ Р ИСО 11171-2012 Гидропривод объемный. Калибровка автоматических счетчиков частиц в жидкости
ГОСТ Р ИСО
Скачать ГОСТ в PDF или DOC бесплатно
Основная информация
Обозначение:
ГОСТ Р ИСО 11171-2012
Статус:
Действует
Тип:
ГОСТ Р ИСО
Название русское:
Гидропривод объемный. Калибровка автоматических счетчиков частиц в жидкости
Название английское:
Hydraulic fluid power. Calibration of automatic particle counters for liquids
Даты и сроки
Дата издания:
09-27-19
Дата введения в действие:
12-01-13
Дата завершения срока действия:
-
Применение и описание
Область и условия применения:
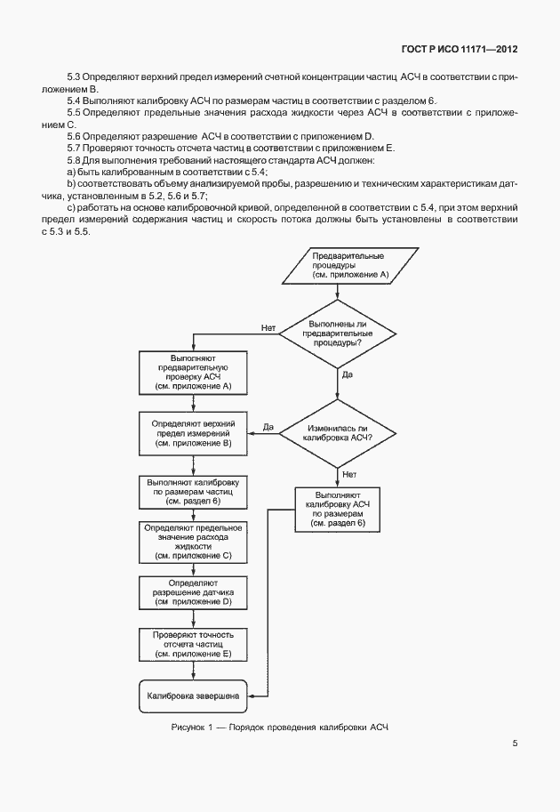
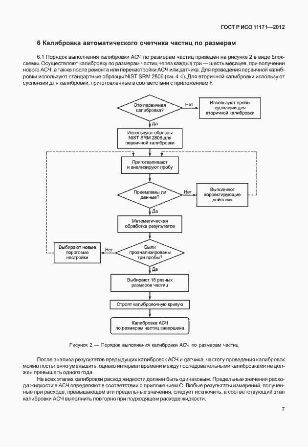
Настоящий стандарт устанавливает методики: - первичной калибровки АСЧ по размерам частиц, определения разрешения датчика и характеристик подсчета частиц с помощью АСЧ в жидкостях с возможностью анализа проб из бутылей; - вторичной калибровки АСЧ по размерам частиц с использованием суспензий, аттестованных с помощью АСЧ, прошедших первичную калибровку; - установление приемлемого режима работы АСЧ и определения предельных значений его характеристик; - проверки на соответствие характеристик датчика с использованием частиц измельченной тестовой пыли; - определение пределов измерений содержания частиц и задания скорости потока из-за совпадений
Связи и замены
Заменяющий:
-
Описание стандарта
ГОСТ Р ИСО 11171-2012 Гидропривод объемный. Калибровка автоматических счетчиков частиц в жидкости
Страницы стандарта

















































