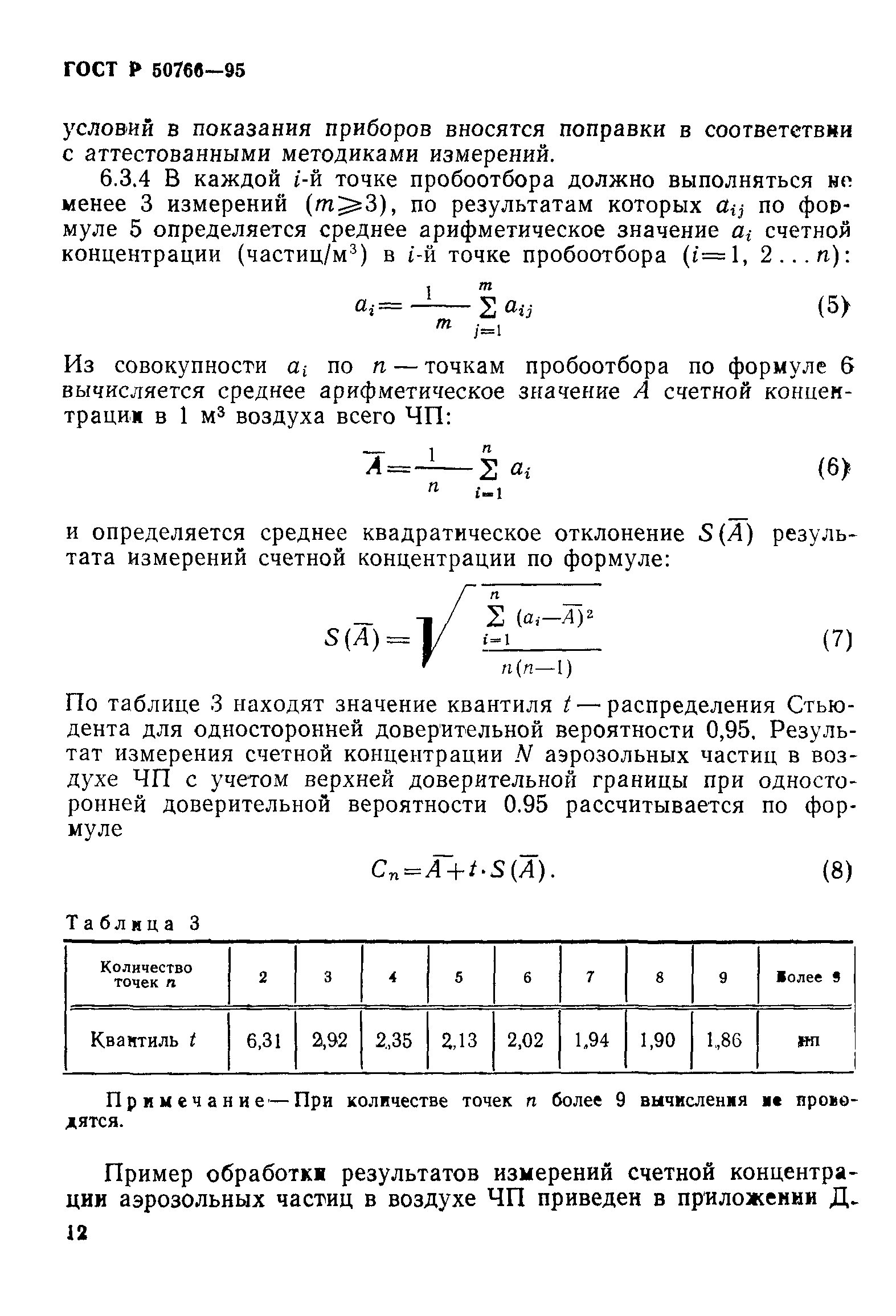
ГОСТ Р 50766-95 Помещения чистые. Классификация. Методы аттестации. Основные требования
ГОСТ Р
Скачать ГОСТ в PDF или DOC бесплатно
Основная информация
Обозначение:
ГОСТ Р 50766-95
Статус:
Отменен
Тип:
ГОСТ Р
Название русское:
Помещения чистые. Классификация. Методы аттестации. Основные требования
Название английское:
Clean rooms. Classification. Methods of certification. Basic requirements
Даты и сроки
Дата издания:
06-01-04
Дата введения в действие:
01-01-96
Дата завершения срока действия:
01-01-05
Применение и описание
Область и условия применения:
Настоящий стандарт распространяется на чистые помещения (ЧП) и чистые зоны (ЧЗ). Стандарт устанавливает классы чистоты ЧП и ЧЗ в зависимости от аэрозольного и, при необходимости, от микробного загрязнения воздуха в них. Стандарт устанавливает также основные требования, порядок и периодичность аттестации и текущего контроля ЧП и ЧЗ по загрязнению воздуха аэрозольными частицами, при необходимости, по микробному загрязнению и по другим параметрам, состав и требования к которым устанавливаются другими нормативными документами в соответствии с настоящим стандартом
Связи и замены
Заменяющий:
-
Изменения и переиздания
Список изменений:
№0 от (рег. ) «Текстовое изменение; Изменено заглавие»
Описание стандарта
ГОСТ Р 50766-95 Помещения чистые. Классификация. Методы аттестации. Основные требования
Страницы стандарта






























