ГОСТ Р 70378.1-2022 Воздух рабочей зоны. Оценка характеристик пробоотборников, применяемых для определения содержания частиц аэрозоля. Часть 1. Общие требования
ГОСТ Р
Скачать ГОСТ в PDF или DOC бесплатно
Основная информация
Обозначение:
ГОСТ Р 70378.1-2022
Статус:
Действует
Тип:
ГОСТ Р
Название русское:
Воздух рабочей зоны. Оценка характеристик пробоотборников, применяемых для определения содержания частиц аэрозоля. Часть 1. Общие требования
Название английское:
Workplace exposure. Assessment of sampler performance for measurement of airborne particle concentrations. Part 1. General requirements
Даты и сроки
Дата издания:
10-19-22
Дата введения в действие:
01-01-23
Дата завершения срока действия:
-
Применение и описание
Область и условия применения:
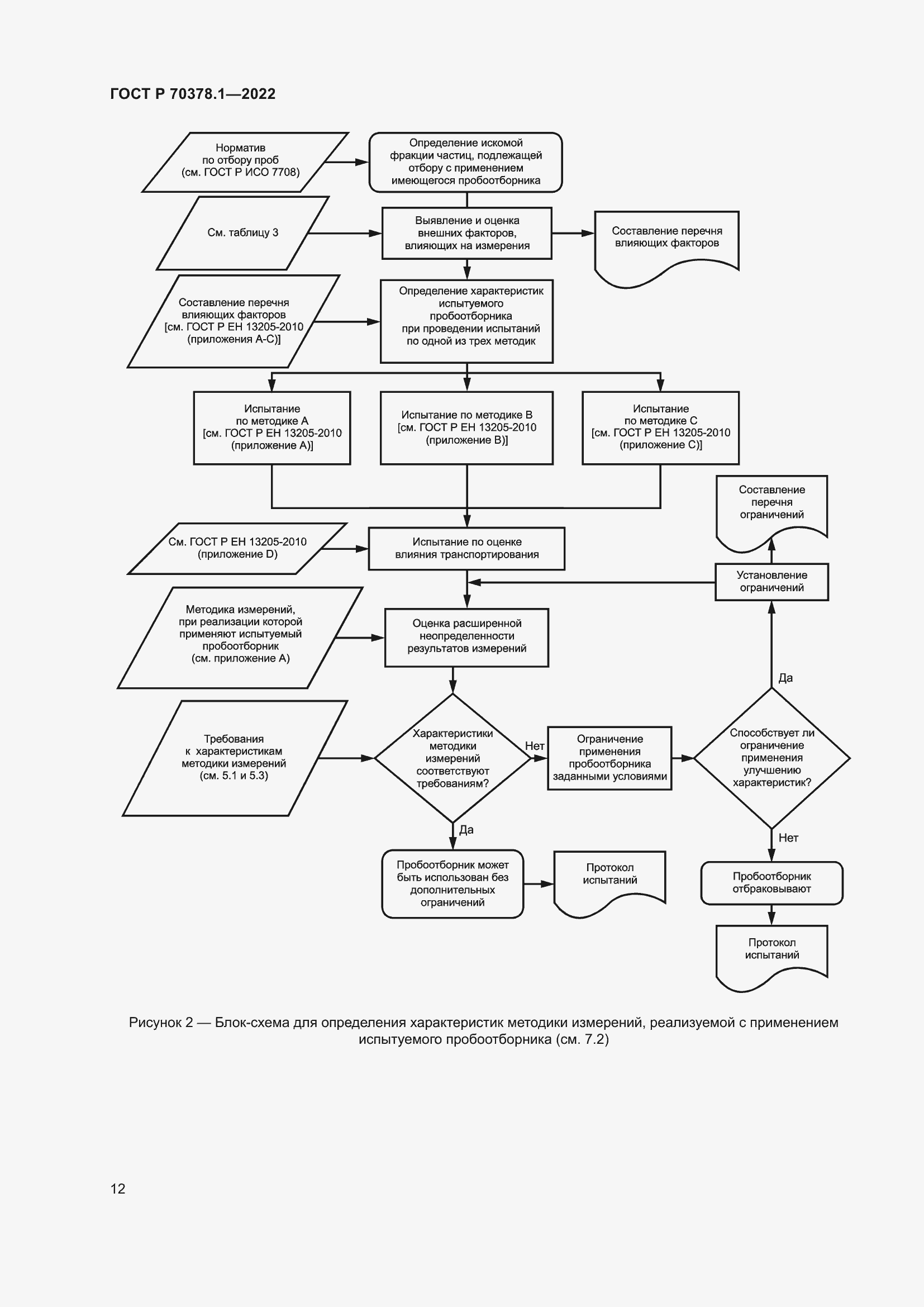
Настоящий стандарт устанавливает требования к характеристикам аэрозольных пробоотборников, в первую очередь аэрозольных пробоотборников для отбора вдыхаемой, респирабельной и торакальной фракций аэрозольных частиц. Приведенные требования к характеристикам, в том числе к соответствию пробоотборника нормативу по отбору проб (см. ГОСТ Р ИСО 7708), могут быть применены только в отношении отбора проб аэрозольных частиц, но не в отношении последующего качественного и количественного анализа частиц, отобранных в процессе отбора проб. Несмотря на то что для оценки характеристик пробоотборника, как правило, необходим количественный анализ проб, отобранных при испытаниях, составляющая неопределенности измерений, связанная с количественным анализом, будет небольшой и будет вносить незначительный вклад в окончательный результат определения соответствующей характеристики. Настоящий стандарт устанавливает методику оценки соответствия процедуры измерений массовой концентрации аэрозолей общим требованиям, установленным в ГОСТ Р 59670, путем объединения неопределенностей, связанных с отбором проб, транспортированием/хранением проб и подготовкой/количественным анализом проб. Настоящий стандарт применяют для аэрозольных пробоотборников любого типа и принципа действия, используемых при определении содержания аэрозольных частиц в воздухе рабочей зоны в рамках санитарно-гигиенического контроля. Настоящий стандарт не применяют для оценки характеристик точности метода измерений и связанных с ними показателей (например, систематической погрешности, прецизионности и предела обнаружения метода анализа). В настоящем стандарте не установлены требования к внешнему (невстроенному) побудителю расхода для аэрозольного пробоотборника
Связи и замены
Заменяющий:
-
Взамен в части:
ГОСТ Р ЕН 13205-2010 в части разделов 1-8
Описание стандарта
ГОСТ Р 70378.1-2022 Воздух рабочей зоны. Оценка характеристик пробоотборников, применяемых для определения содержания частиц аэрозоля. Часть 1. Общие требования
Страницы стандарта



























