ГОСТ Р ИСО 24512-2009 Деятельность, связанная с услугами питьевого водоснабжения и удаления сточных вод. Руководящие указания для менеджмента систем питьевого водоснабжения и оценке услуг питьевого водоснабжения
ГОСТ Р ИСО
Скачать ГОСТ в PDF или DOC бесплатно
Основная информация
Обозначение:
ГОСТ Р ИСО 24512-2009
Статус:
Действует
Тип:
ГОСТ Р ИСО
Название русское:
Деятельность, связанная с услугами питьевого водоснабжения и удаления сточных вод. Руководящие указания для менеджмента систем питьевого водоснабжения и оценке услуг питьевого водоснабжения
Название английское:
Activities relating to drinking water and wastewater services. Guidelines for the management of drinking water utilities and for the assessment of drinking water services
Даты и сроки
Дата издания:
09-18-19
Дата введения в действие:
01-01-11
Дата завершения срока действия:
-
Применение и описание
Область и условия применения:
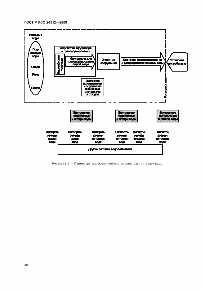
Настоящий стандарт содержит указания по менеджменту систем питьевого водоснабжения и по оценке услуг, связанных с питьевым водоснабжением. Настоящий стандарт применим к системам коммунального водоснабжения, находящимся в государственной или частной собственности и под государственным или частным управлением. В нем не отдается предпочтение какой-либо конкретной модели собственности или эксплуатации
Связи и замены
Заменяющий:
-
Описание стандарта
ГОСТ Р ИСО 24512-2009 Деятельность, связанная с услугами питьевого водоснабжения и удаления сточных вод. Руководящие указания для менеджмента систем питьевого водоснабжения и оценке услуг питьевого водоснабжения
Страницы стандарта

















































