ГОСТ Р ИСО 17616-2022 Качество почвы. Руководство по выбору и оценке биопроб для определения экотоксикологических характеристик почв и почвенных материалов
ГОСТ Р ИСО
Скачать ГОСТ в PDF или DOC бесплатно
Основная информация
Обозначение:
ГОСТ Р ИСО 17616-2022
Статус:
Действует
Тип:
ГОСТ Р ИСО
Название русское:
Качество почвы. Руководство по выбору и оценке биопроб для определения экотоксикологических характеристик почв и почвенных материалов
Название английское:
Soil quality. Guidance on the choice and evaluation of bioassays for ecotoxicological characterization of soils and soil materials
Даты и сроки
Дата издания:
06-15-22
Дата введения в действие:
07-01-23
Дата завершения срока действия:
-
Применение и описание
Область и условия применения:
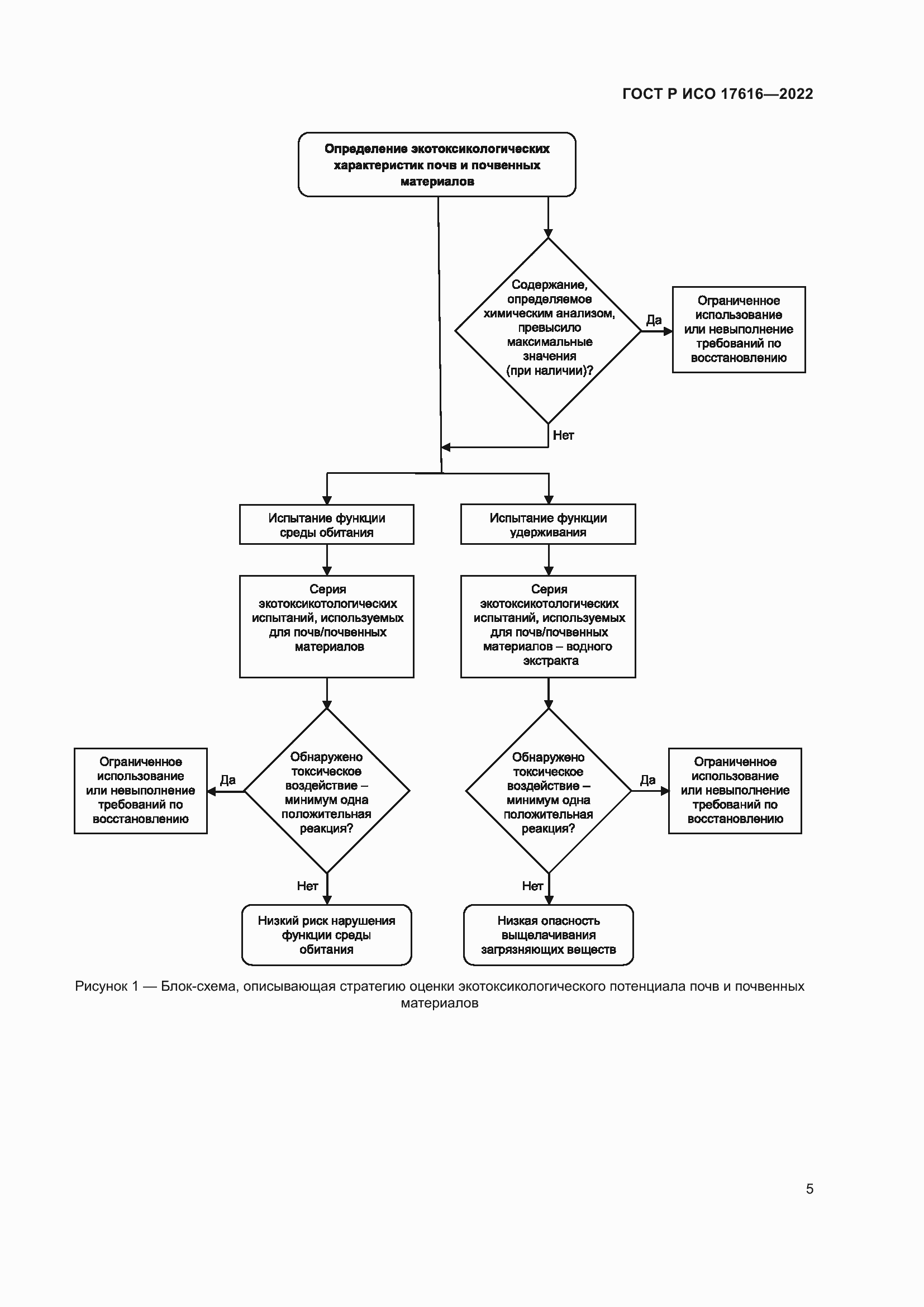
Настоящий стандарт является одним из семейства стандартов (ИСО 15799, ИСО 19204), включающих руководство по определению характеристик почв и почвенных материалов в части их функций удерживания и среды обитания. Его целесообразно использовать вместе с двумя другими стандартами данного семейства. Настоящий стандарт содержит руководство по выбору и оценке испытаний, применяемых для определения экотоксикологических характеристик почв и почвенных материалов. Включены рекомендации по стратегиям испытания в части защиты грунтовых и поверхностных вод и поддержания функции среды обитания почв. Рекомендуемые испытания представляют собой минимальную серию испытаний, которые могут быть дополнены или заменены другими испытаниями, в зависимости от предполагаемого использования или охранных целей. Значения воздействия, указанные в настоящем стандарте, не относятся к нормативам, а представляют собой минимальный уровень, при котором считается вероятным возникновение неблагоприятного воздействия
Связи и замены
Заменяющий:
-
Описание стандарта
ГОСТ Р ИСО 17616-2022 Качество почвы. Руководство по выбору и оценке биопроб для определения экотоксикологических характеристик почв и почвенных материалов
Страницы стандарта



















