ГОСТ Р ИСО 18400-101-2022 Качество почвы. Отбор проб. Часть 101. Основные принципы подготовки и применения плана отбора проб
ГОСТ Р ИСО
Скачать ГОСТ в PDF или DOC бесплатно
Основная информация
Обозначение:
ГОСТ Р ИСО 18400-101-2022
Статус:
Действует
Тип:
ГОСТ Р ИСО
Название русское:
Качество почвы. Отбор проб. Часть 101. Основные принципы подготовки и применения плана отбора проб
Название английское:
Soil quality. Sampling. Part 101. Framework for the preparation and application of a sampling plan
Даты и сроки
Дата издания:
06-16-22
Дата введения в действие:
07-01-23
Дата завершения срока действия:
-
Применение и описание
Область и условия применения:
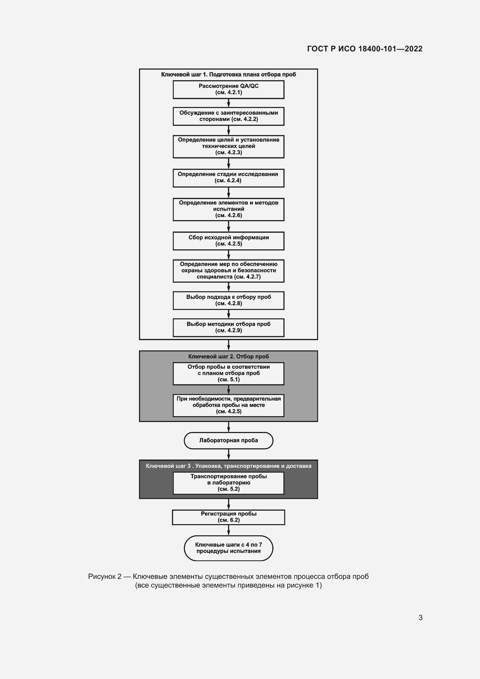
Настоящий стандарт устанавливает элементы подхода, которые необходимо применять при подготовке и применении плана отбора проб. План отбора проб описывает, помимо прочего, какие пробы и каким способом необходимо отобрать, чтобы были достигнуты цели программы исследования. Принципы или основные правила, указанные в настоящем стандарте, представляют собой основные принципы, которые необходимо использовать, чтобы: – составлять стандартизированные планы отбора проб для использования в большем количестве стандартных или рутинных обстоятельств; – учитывать специфические требования национального законодательства; и – проектировать и разрабатывать план отбора проб для использования в зависимости от конкретного случая
Связи и замены
Заменяющий:
-
Описание стандарта
ГОСТ Р ИСО 18400-101-2022 Качество почвы. Отбор проб. Часть 101. Основные принципы подготовки и применения плана отбора проб
Страницы стандарта



















