ГОСТ Р ИСО 18400-107-2022 Качество почвы. Отбор проб. Часть 107. Регистрация и отчетность
ГОСТ Р ИСО
Скачать ГОСТ в PDF или DOC бесплатно
Основная информация
Обозначение:
ГОСТ Р ИСО 18400-107-2022
Статус:
Действует
Тип:
ГОСТ Р ИСО
Название русское:
Качество почвы. Отбор проб. Часть 107. Регистрация и отчетность
Название английское:
Soil quality. Sampling. Part 107. Recording and reporting
Даты и сроки
Дата издания:
06-09-22
Дата введения в действие:
07-01-23
Дата завершения срока действия:
-
Применение и описание
Область и условия применения:
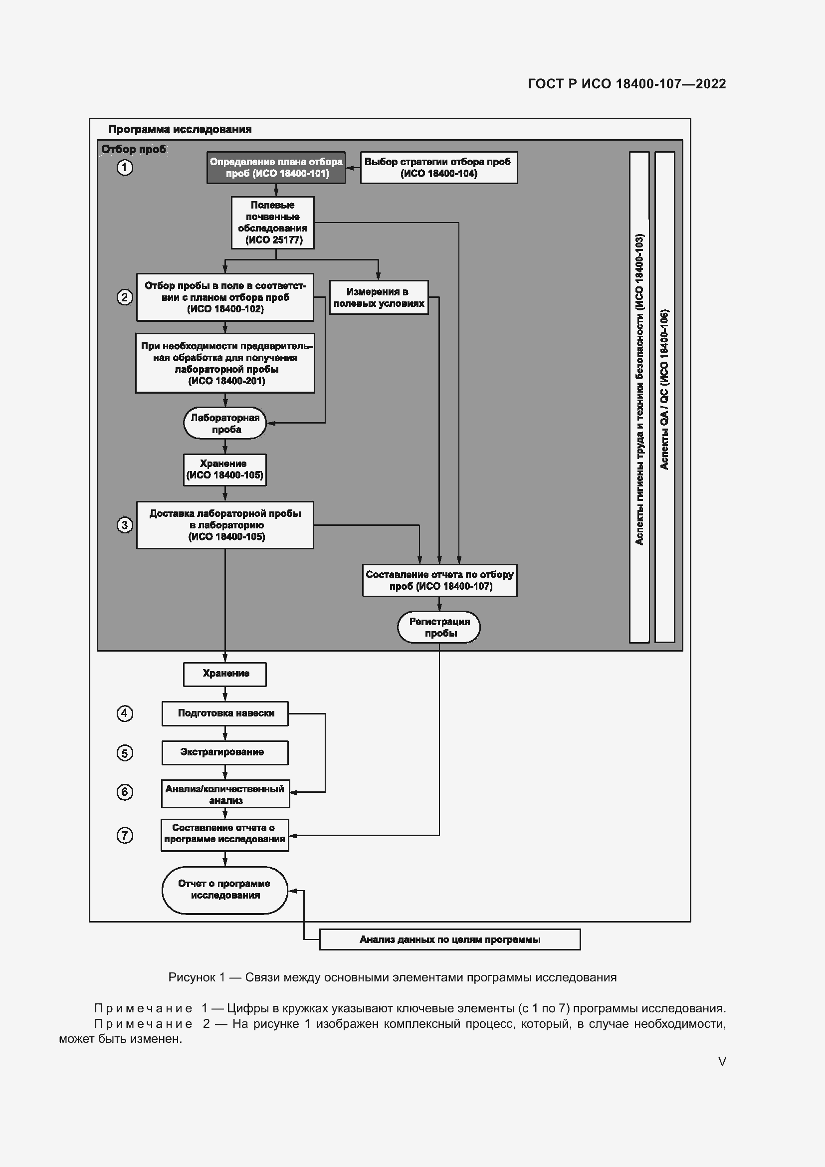
Настоящий стандарт устанавливает требования к информации, минимально необходимой для составления отчета по отбору проб, независимо от цели исследования
Связи и замены
Заменяющий:
-
Описание стандарта
ГОСТ Р ИСО 18400-107-2022 Качество почвы. Отбор проб. Часть 107. Регистрация и отчетность
Страницы стандарта















