ГОСТы >
13.100 Безопасность профессиональной деятельности. Промышленная гигиена >
ГОСТ Р 53195.1-2008
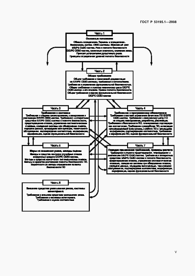
ГОСТ Р 53195.1-2008 Безопасность функциональная связанных с безопасностью зданий и сооружений систем. Часть 1. Основные положения
ГОСТ Р
Скачать ГОСТ в PDF или DOC бесплатно
Основная информация
Обозначение:
ГОСТ Р 53195.1-2008
Статус:
Действует
Тип:
ГОСТ Р
Название русское:
Безопасность функциональная связанных с безопасностью зданий и сооружений систем. Часть 1. Основные положения
Название английское:
Functional safety of building/erection safety-related systems. Part 1. General
Даты и сроки
Дата издания:
04-29-09
Дата введения в действие:
01-01-10
Дата завершения срока действия:
-
Применение и описание
Область и условия применения:
Настоящий стандарт распространяется на электрические, электронные, программируемые электронные системы, связанные с безопасностью зданий и сооружений (Е/Е/РЕ СБЗС-системы), устанавливаемые или установленные во вновь возводимых или реконструируемых зданиях и сооружениях (объектах). Настоящий стандарт устанавливает основные положения по определению требований к функциональной безопасности связанных с безопасностью зданий и сооружений систем. Настоящий стандарт распространяется на Е/Е/РЕ СБЗС-систему, которая является единственной одиночной системой, способной осуществить необходимое снижение риска на объекте, и требуемая полнота безопасности этой системы ниже, чем определено уровнем полноты безопасности SIL 1 - самым низким уровнем полноты безопасности по ГОСТ 53195.2
Связи и замены
Заменяющий:
-
Описание стандарта
ГОСТ Р 53195.1-2008 Безопасность функциональная связанных с безопасностью зданий и сооружений систем. Часть 1. Основные положения
Страницы стандарта


































