ГОСТ 34332.1-2017 Безопасность функциональная систем, связанных с безопасностью зданий и сооружений. Часть 1. Основные положения
ГОСТ
Скачать ГОСТ в PDF или DOC бесплатно
Основная информация
Обозначение:
ГОСТ 34332.1-2017
Статус:
Действует
Тип:
ГОСТ
Название русское:
Безопасность функциональная систем, связанных с безопасностью зданий и сооружений. Часть 1. Основные положения
Название английское:
Functional safety of building/construction safety-related systems. Part 1. General
Даты и сроки
Дата регистрации:
11-30-17
Дата издания:
11-12-18
Дата введения в действие:
03-01-19
Дата завершения срока действия:
-
Применение и описание
Область и условия применения:
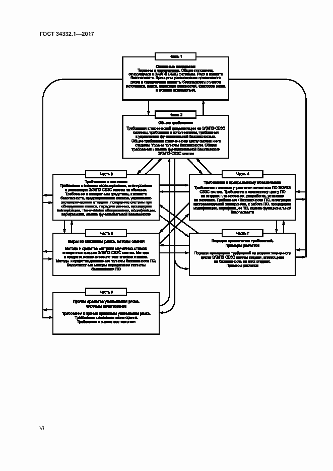
Настоящий стандарт устанавливает: - термины и определения в области функциональной безопасности систем, связанных с безопасностью зданий и сооружений, адаптированные к строительной отрасли; - основные положения по определению требований к функциональной безопасности электрических, электронных, программируемых электронных систем, связан- ных с безопасностью зданий и сооружений; - принципы и процедуры определения, установления и достижения приемлемого уровня полноты безопасности Э/Э/ПЭ СБЗС систем в условиях опасных воздействий природного, техногенного и антропогенного характера на здание или сооружение и его составляющие с применением Э/Э/ПЭ СБЗС систем; - виды применяемых Э/Э/ПЭ СБЗС систем; - источники, виды и характер опасностей; - факторы риска, критерии и категории тяжести последствий; - методы, рекомендуемые для определения требований к уровню полноты безопасности в различных условиях применения. Настоящий стандарт распространяется на Э/Э/ПЭ СБЗС системы, включая комплексные системы безопасности, устанавливаемые или установленные во вновь возводимых или реконструируемых зданиях и сооружениях (именуемых также в настоящем стандарте объектами) всех отраслей экономики независимо от форм собственности и ведомственной принадлежности, включая жилые, общественные и производственные здания и сооружения, в том числе на Э/Э/ПЭ СБЗС системы объектов инфраструктуры перерабатывающей промышленности, энергетики, транспорта, гидротехнических и мелиоративных сооружений
Связи и замены
Заменяющий:
-
Описание стандарта
ГОСТ 34332.1-2017 Безопасность функциональная систем, связанных с безопасностью зданий и сооружений. Часть 1. Основные положения
Страницы стандарта























































Приложение №1: Поправка к ГОСТ 34332.1-2017 Обозначение: Поправка к ГОСТ 34332.1-2017 Дата введения в действие: 16.01.2020
