ГОСТ 34332.2-2017 Безопасность функциональная систем, связанных с безопасностью зданий и сооружений. Часть 2. Общие требования
ГОСТ
Скачать ГОСТ в PDF или DOC бесплатно
Основная информация
Обозначение:
ГОСТ 34332.2-2017
Статус:
Действует
Тип:
ГОСТ
Название русское:
Безопасность функциональная систем, связанных с безопасностью зданий и сооружений. Часть 2. Общие требования
Название английское:
Functional safety of building/construction safety-related systems. Part 2. General requirements
Даты и сроки
Дата регистрации:
11-30-17
Дата издания:
11-13-18
Дата введения в действие:
03-01-19
Дата завершения срока действия:
-
Применение и описание
Область и условия применения:
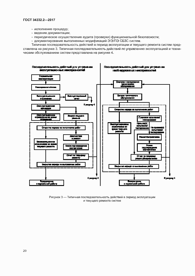
Настоящий стандарт: - устанавливает общие требования к документации, к функциональной безопасности электрических, электронных, программируемых электронных систем, связанных с безопасностью зданий и сооружений; - устанавливает общие требования к полному жизненному циклу Э/Э/ПЭ СБЗС систем, отдельным его стадиям и этапам, а также процедурам, применяемым на этих стадиях и этапах; - определяет основные целевые уровни полноты безопасности функций безопасности, которые должны быть реализованы Э/Э/ПЭ СБЗС системами. Настоящий стандарт распространяется на Э/Э/ПЭ СБЗС системы, включая комплексные системы безопасности, устанавливаемые или установленные во вновь возводимых или реконструируемых зданиях и сооружениях (имену- емых также в настоящем стандарте объектами) всех отраслей экономики независимо от форм собственности и ведомственной принадлежности, включая жилые, общественные и производственные здания и сооружения, в том числе на Э/Э/ПЭ СБЗС системы объектов инфраструктуры перерабатывающей промышленности, энергетики, транспорта, гидротехнических и мелиоративных сооружений
Связи и замены
Заменяющий:
-
Описание стандарта
ГОСТ 34332.2-2017 Безопасность функциональная систем, связанных с безопасностью зданий и сооружений. Часть 2. Общие требования
Страницы стандарта










































Приложение №1: Поправка к ГОСТ 34332.2-2017 Обозначение: Поправка к ГОСТ 34332.2-2017 Дата введения в действие: 14.05.2020
