ГОСТы >
13.100 Безопасность профессиональной деятельности. Промышленная гигиена >
ГОСТ Р МЭК 62061-2013
ГОСТ Р МЭК 62061-2013 Безопасность оборудования. Функциональная безопасность систем управления электрических, электронных и программируемых электронных, связанных с безопасностью
ГОСТ Р МЭК
Скачать ГОСТ в PDF или DOC бесплатно
Основная информация
Обозначение:
ГОСТ Р МЭК 62061-2013
Статус:
Заменен
Тип:
ГОСТ Р МЭК
Название русское:
Безопасность оборудования. Функциональная безопасность систем управления электрических, электронных и программируемых электронных, связанных с безопасностью
Название английское:
Safety of machinery. Functional safety of safety-related electrical, electronic and programmable electronic control systems
Даты и сроки
Дата издания:
02-19-14
Дата введения в действие:
08-01-14
Дата завершения срока действия:
05-01-16
Применение и описание
Область и условия применения:
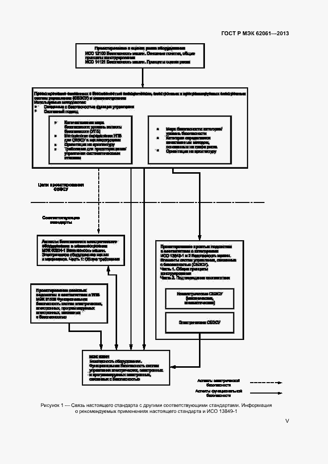
Настоящий стандарт распространяется на системы управления отдельно или в комбинации, выполняющие связанные с безопасностью функции управления, используемые в стационарно установленных промышленных машинах и механизмах, включая группу машин, работающих вместе в согласованном режиме. Настоящий стандарт не предназначен ограничивать или запрещать совершенствование технологии
Связи и замены
Заменяющий:
ГОСТ Р МЭК 62061-2015
Описание стандарта
ГОСТ Р МЭК 62061-2013 Безопасность оборудования. Функциональная безопасность систем управления электрических, электронных и программируемых электронных, связанных с безопасностью
Страницы стандарта


















































































