ГОСТ 32434-2013 Методы испытания химической продукции, представляющей опасность для окружающей среды. Фотопревращение химических веществ в воде. Прямой фотолиз
ГОСТ
Скачать ГОСТ в PDF или DOC бесплатно
Основная информация
Обозначение:
ГОСТ 32434-2013
Статус:
Действует
Тип:
ГОСТ
Название русское:
Методы испытания химической продукции, представляющей опасность для окружающей среды. Фотопревращение химических веществ в воде. Прямой фотолиз
Название английское:
Testing of chemicals of environmental hazard. Phototransformation of chemicals in water. Directphotolysis
Даты и сроки
Дата регистрации:
11-05-13
Дата введения в действие:
08-01-14
Дата завершения срока действия:
-
Применение и описание
Область и условия применения:
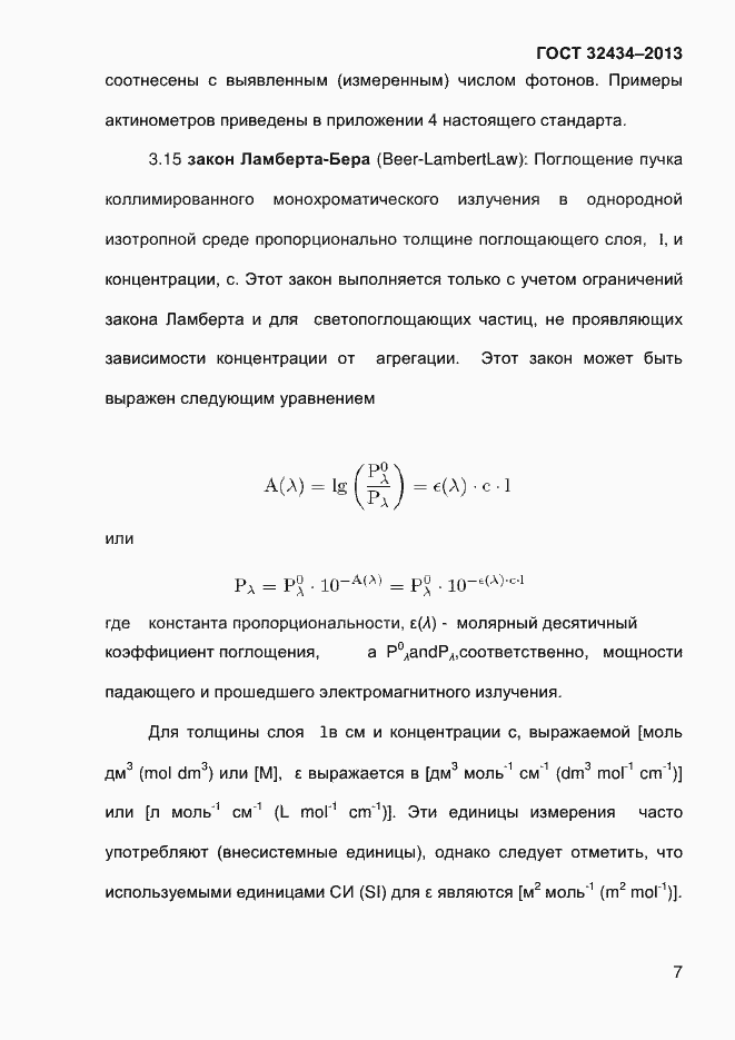
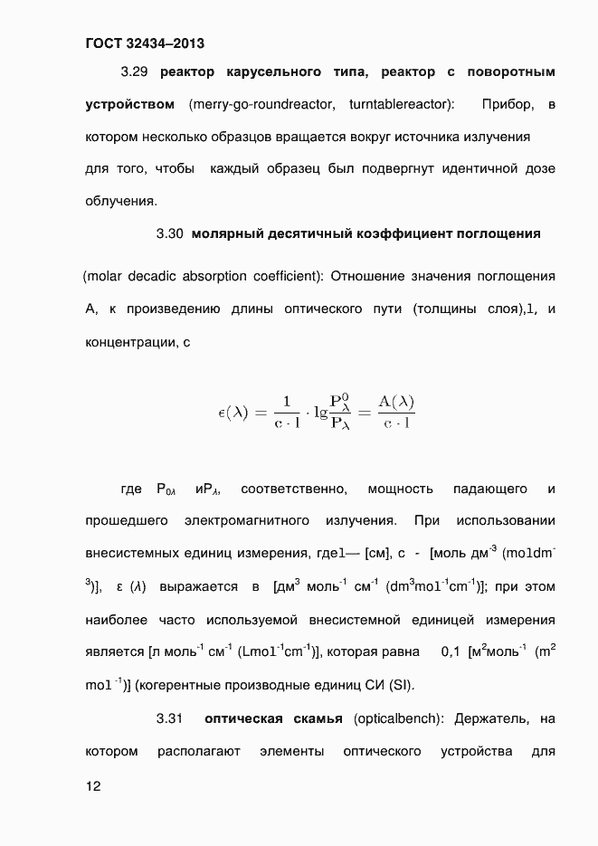
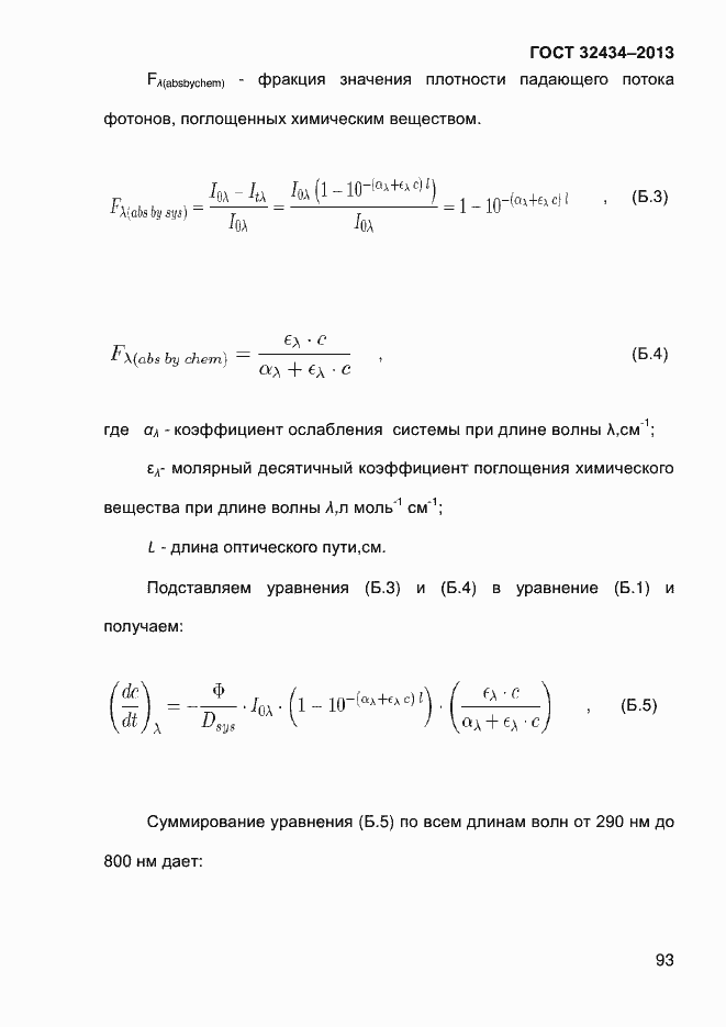
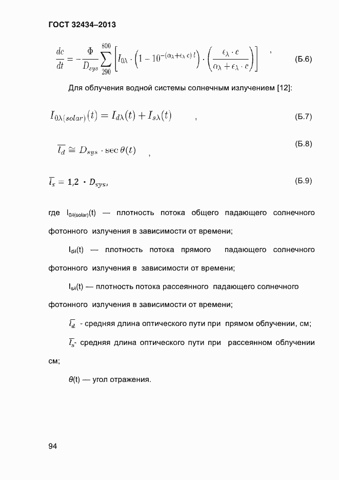
Настоящий стандарт устанавливает требования к проведению исследований в области фотопревращения для определения потенциального воздействия солнечного излучения на химические загрязняющие вещества в поверхностных водах. С использованием таких исследований определяют кинетику процесса фотопревращения химических веществ, а также продукты и механизмы их образования в результате прямого или сенсибилизированногофотолиза в водной среде (путем фотосенсибилизации или реакции с окисляющими переходными соединениями)
Связи и замены
Заменяющий:
-
Описание стандарта
ГОСТ 32434-2013 Методы испытания химической продукции, представляющей опасность для окружающей среды. Фотопревращение химических веществ в воде. Прямой фотолиз
Страницы стандарта






















































































































































