ГОСТ 34332.4-2021 Безопасность функциональная систем, связанных с безопасностью зданий и сооружений. Часть 4. Требования к программному обеспечению
ГОСТ
Скачать ГОСТ в PDF или DOC бесплатно
Основная информация
Обозначение:
ГОСТ 34332.4-2021
Статус:
Действует
Тип:
ГОСТ
Название русское:
Безопасность функциональная систем, связанных с безопасностью зданий и сооружений. Часть 4. Требования к программному обеспечению
Название английское:
Functional safety of building/construction safety-related systems. Part 4. Requirements for software
Даты и сроки
Дата регистрации:
04-30-21
Дата издания:
06-24-21
Дата введения в действие:
01-01-22
Дата завершения срока действия:
-
Применение и описание
Область и условия применения:
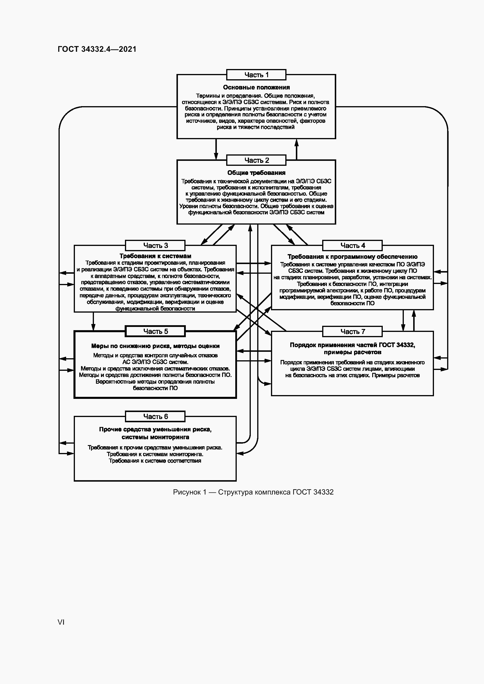
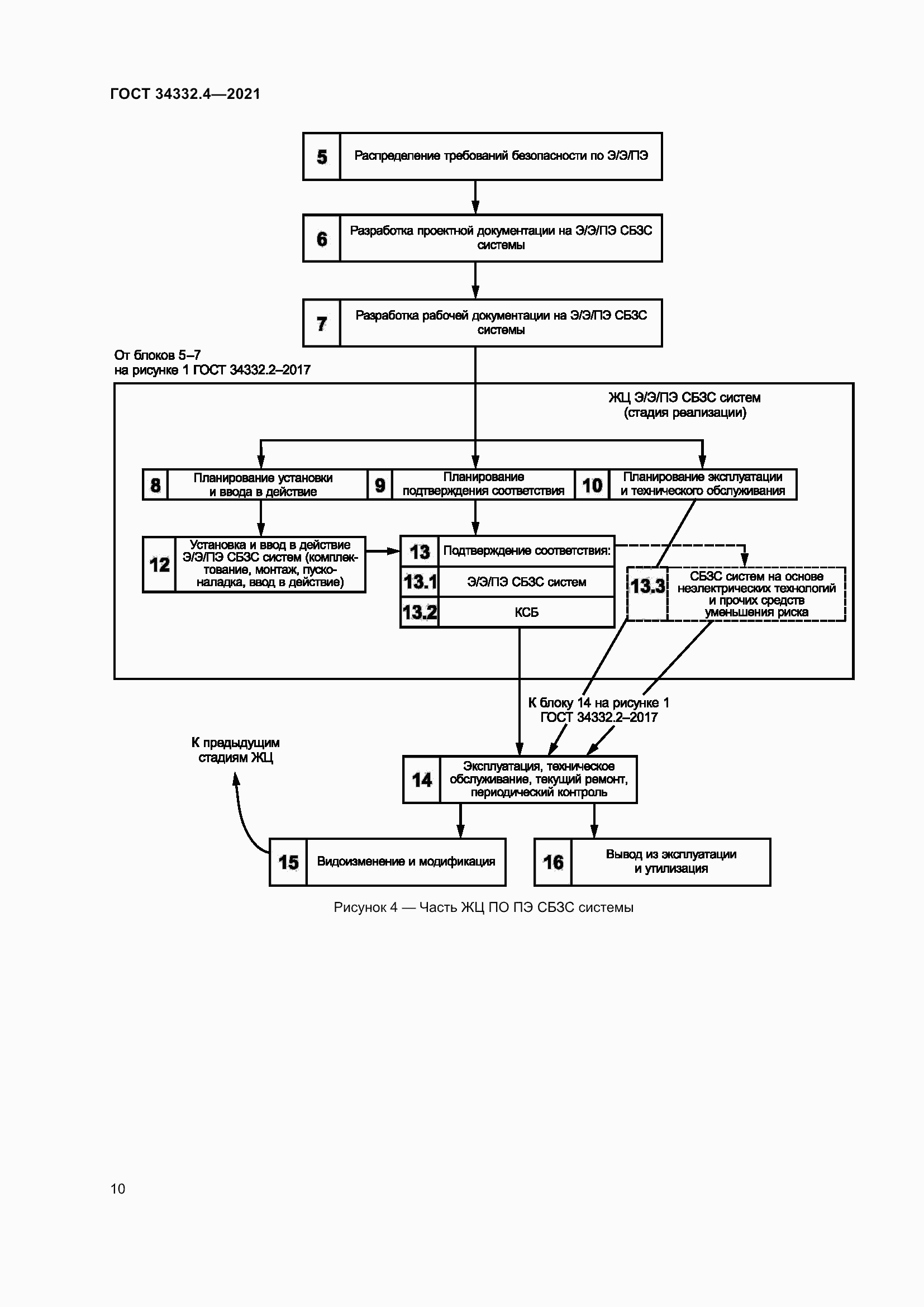
Настоящий стандарт: - применяется совместно с ГОСТ 34332.1—ГОСТ 34332.3 и ГОСТ 34332.5; - распространяется на программное обеспечение (ПО) электрических, электронных, программируемых электронных (Э/Э/ПЭ), связанных с безопасностью зданий и сооружений системы (далее — Э/Э/ПЭ СБЗС системы), включая комплексные системы безопасности (КСБ), устанавливаемые или установленные во вновь возводимых или реконструируемых зданиях и сооружениях (далее — объекты) всех отраслей экономики независимо от форм собственности и ведомственной принадлежности, включая жилые, общественные и производственные здания и сооружения, в том числе на Э/Э/ПЭ СБЗС системы объектов инфраструктуры перерабатывающей промышленности, энергетики, транспорта, гидротехнических и мелиоративных сооружений, включая линейные объекты, для обеспечения их безопасности и антитеррористической защищенности; - распространяется на любое ПО, являющееся частью Э/Э/ПЭ СБЗС системы, либо на ПО, используемое для разработки Э/Э/ПЭ СБЗС систем в области применения ГОСТ 34332.1—ГОСТ 34332.3. Такое ПО, связанное с его безопасностью (СБ ПО), включает в себя операционные системы, системное ПО, программы, применяемые в коммуникационных сетях, интерфейсы пользователей и обслуживающего персонала, встроенные программно-аппаратные средства, а также прикладные программы; - устанавливает требования к тем действиям и процедурам, которые должны быть выполнены на стадиях проектирования, планирования и реализации СБ ПО. - устанавливает конкретные требования к инструментальным средствам поддержки, используемым для разрабатываемых и конфигурируемых Э/Э/ПЭ СБЗС систем, включая КСБ, в соответствии с ГОСТ 34332.2 и ГОСТ 34332.3. - предусматривает определение функции безопасности и стойкости к систематическим отказам СБ ПО
Связи и замены
Заменяющий:
-
Описание стандарта
ГОСТ 34332.4-2021 Безопасность функциональная систем, связанных с безопасностью зданий и сооружений. Часть 4. Требования к программному обеспечению
Страницы стандарта







































































































Приложение №1: Поправка к ГОСТ 34332.4-2021 Обозначение: Поправка к ГОСТ 34332.4-2021 Дата введения в действие: 20.04.2022
