ГОСТ ISO 12100-2013 Безопасность машин. Основные принципы конструирования. Оценки риска и снижения риска
ГОСТ ИСО
Скачать ГОСТ в PDF или DOC бесплатно
Основная информация
Обозначение:
ГОСТ ISO 12100-2013
Статус:
Действует
Тип:
ГОСТ ИСО
Название русское:
Безопасность машин. Основные принципы конструирования. Оценки риска и снижения риска
Название английское:
Safety of machine tools. General principles for design. Risk assessment and risk reduction
Даты и сроки
Дата регистрации:
11-14-13
Дата издания:
08-19-15
Дата введения в действие:
01-01-15
Применение и описание
Область и условия применения:
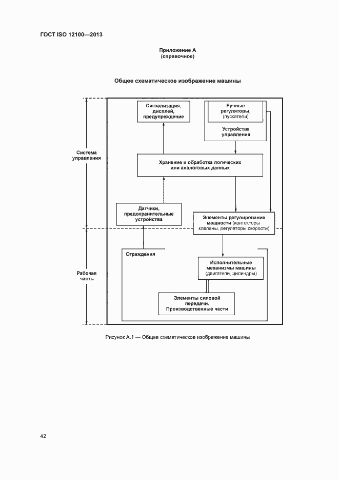
Настоящий стандарт определяет основные термины и устанавливает методы и принципы оценки и снижения риска, способствующие обеспечению безопасности машин на стадии проектирования. Эти принципы основаны на знаниях и опыте конструирования, эксплуатации машин, на анализе неполадок, несчастных случаев и рисков, связанных с машинами и механизмами. В стандарте описаны процедуры идентификации опасностей, качественной и количественной оценки рисков на протяжении всех фаз жизненного цикла машины и рекомендации по устранению опасностей или удовлетворительному снижению рисков. Даны руководящие указания по контролю и документальному оформлению процессов оценки и снижения риска. В настоящем стандарте не рассматриваются вопросы, связанные с безопасностью домашних животных, нанесением ущерба имуществу или окружающей среде
Описание стандарта
ГОСТ ISO 12100-2013 Безопасность машин. Основные принципы конструирования. Оценки риска и снижения риска
Страницы стандарта










































































