ГОСТ ISO 13849-1-2014 Безопасность оборудования. Элементы систем управления, связанные с безопасностью. Часть 1. Общие принципы конструирования
ГОСТ ИСО
Скачать ГОСТ в PDF или DOC бесплатно
Основная информация
Обозначение:
ГОСТ ISO 13849-1-2014
Статус:
Действует
Тип:
ГОСТ ИСО
Название русское:
Безопасность оборудования. Элементы систем управления, связанные с безопасностью. Часть 1. Общие принципы конструирования
Название английское:
Safety of machinery. Safety-related parts of control systems. Part 1. General principles for design
Даты и сроки
Дата регистрации:
12-05-14
Дата издания:
12-15-15
Дата введения в действие:
01-01-16
Применение и описание
Область и условия применения:
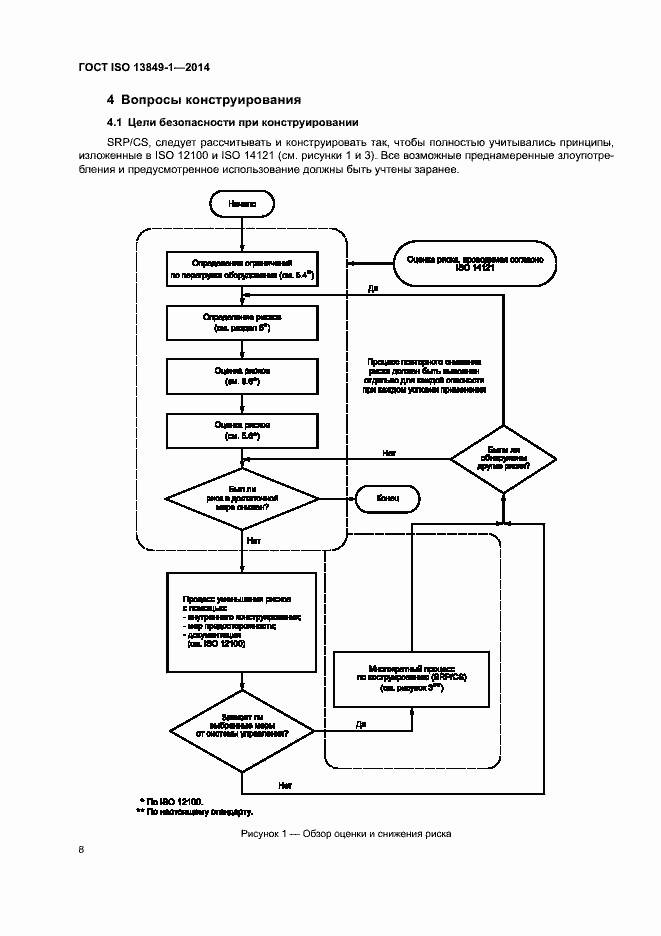
Настоящий стандарт устанавливает требования безопасности и общие принципы конструирования элементов систем управления, связанных с безопасностью (SRP/CS). Стандарт определяет категории SRP/CS и описывает характеристики их функций безопасности. Стандарт распространяется на любые SRP/CS, независимо от вида используемой энергии, например электрической, гидравлической, пневматической, механической. Настоящий стандарт не устанавливает, какие функции безопасности и какие категории должны применяться в каждом конкретном случае. Настоящий стандарт устанавливает специфические требования к SRP/CS, которые используют программируемые системы
Описание стандарта
ГОСТ ISO 13849-1-2014 Безопасность оборудования. Элементы систем управления, связанные с безопасностью. Часть 1. Общие принципы конструирования
Страницы стандарта













































































