ГОСТ Р 53195.3-2015 Безопасность функциональная связанных с безопасностью зданий и сооружений систем. Часть 3. Требования к системам
ГОСТ Р
Скачать ГОСТ в PDF или DOC бесплатно
Основная информация
Обозначение:
ГОСТ Р 53195.3-2015
Статус:
Отменен
Тип:
ГОСТ Р
Название русское:
Безопасность функциональная связанных с безопасностью зданий и сооружений систем. Часть 3. Требования к системам
Название английское:
Functional safety of building/erection safety-related systems. Part 3. Requirements for systems
Даты и сроки
Дата издания:
02-29-16
Дата введения в действие:
06-01-16
Дата завершения срока действия:
01-01-22
Применение и описание
Область и условия применения:
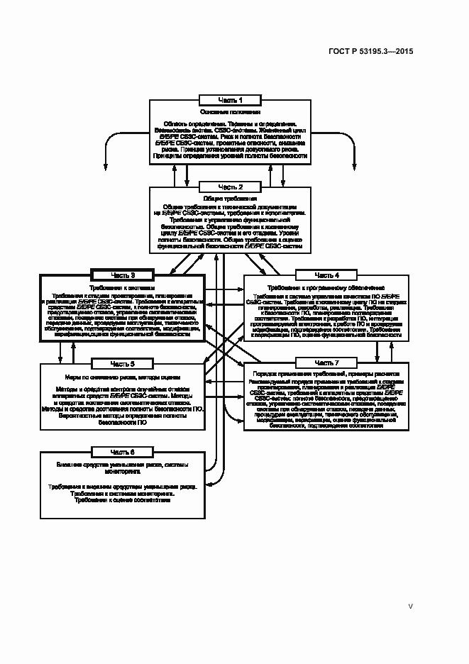
Настоящий стандарт распространяется на электрические, электронные, программируемые электронные (Е/Е/РЕ) СБЗС-системы, устанавливаемые или установленные во вновь возводимых или реконструируемых зданиях и сооружениях, и устанавливает требования к системам. Настоящий стандарт: - применяют совместно с ГОСТ Р 53195.1, ГОСТ Р 53195.2, ГОСТ Р 53195.4 и ГОСТ Р 53195.5; - применяют к электрическим, электронным, программируемым электронным связанным с безопасностью зданий и сооружений системам, а также к системам, подсистемам и компонентам внутри Е/Е/РЕ СБЗС-систем, которые содержат хотя бы один электрический, электронный или программируемый компонент; - устанавливает требования к функциональной безопасности аппаратных средств Е/Е/РЕ СБЗС-систем на стадиях проектирования, планирования и реализации Е/Е/РЕ СБЗС-систем; - устанавливает требования к действиям и процедурам, которые должны быть выполнены на этих стадиях для обеспечения функциональной безопасности Е/Е/РЕ СБЗС-систем, а также оценки и подтверждения соответствия на стадиях их жизненного цикла, за исключением требований к программному обеспечению, которые установлены в ГОСТ Р 53195.4; - устанавливает минимальный состав информации, необходимой для установки, ввода в эксплуатацию и подтверждения соответствия Е/Е/РЕ СБЗС-систем требованиям безопасности
Связи и замены
Заменяющий:
-
Взамен:
ГОСТ Р 53195.3-2009
Описание стандарта
ГОСТ Р 53195.3-2015 Безопасность функциональная связанных с безопасностью зданий и сооружений систем. Часть 3. Требования к системам
Страницы стандарта




































































