ГОСТ Р 53195.4-2010 Безопасность функциональная связанных с безопасностью зданий и сооружений систем. Часть 4. Требования к программному обеспечению
ГОСТ Р
Скачать ГОСТ в PDF или DOC бесплатно
Основная информация
Обозначение:
ГОСТ Р 53195.4-2010
Статус:
Отменен
Тип:
ГОСТ Р
Название русское:
Безопасность функциональная связанных с безопасностью зданий и сооружений систем. Часть 4. Требования к программному обеспечению
Название английское:
Functional safety of building/erection safety-related systems. Part 4. Software requirements
Даты и сроки
Дата издания:
11-20-18
Дата введения в действие:
01-01-12
Дата завершения срока действия:
01-01-22
Применение и описание
Область и условия применения:
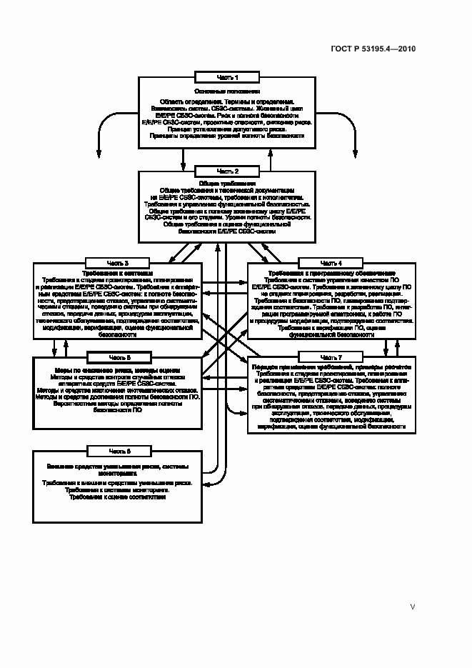
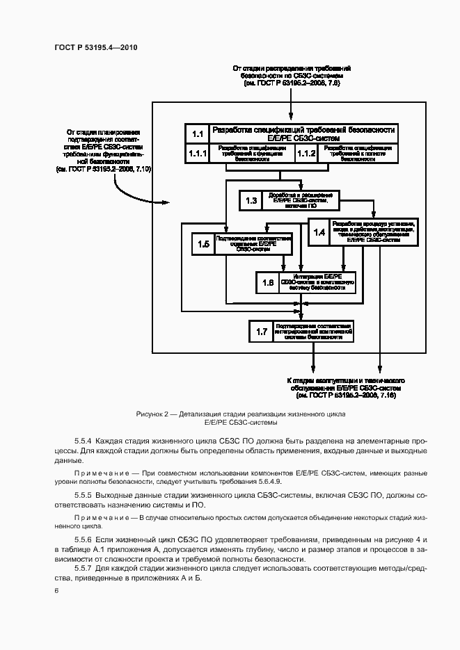
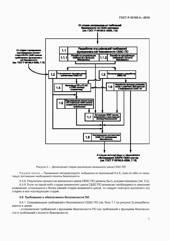
Настоящий стандарт распространяется на: - программное обеспечение (далее - ПО) программируемых электронных связанных с безопасностью зданий и сооружений систем (далее - Е/Е/РЕ СБЗС-систем), в дальнейшем именуемое СБЗС ПО, а также на системы, подсистемы и компоненты внутри Е/Е/РЕ СБЗС-систем, которые содержат хотя бы один программируемый электронный компонент; - любое программное обеспечение, являющееся частью СБЗС-системы, либо используемое для разработки системы, связанной с безопасностью, в рамках области применения ГОСТ Р 53195.1, ГОСТ Р 53195.2 и ГОСТ Р 53195.3. Такое программное обеспечение называется программным обеспечением систем, связанных с безопасностью зданий и сооружений (далее - СБЗС ПО). СБЗС ПО включает в себя операционные системы, системное программное обеспечение, программы, используемые в коммуникационных сетях, интерфейсы пользователей и обслуживающего персонала, инструментальные средства поддержки, встроенные программно-аппаратные средства, а также прикладные программы. Прикладные программы включают в себя программы высокого и низкого уровней, а также специальные программы на языках с ограниченной варьируемостью. Настоящий стандарт устанавливает: - требования к стадиям жизненного цикла СБЗС ПО и действиям, которые должны предприниматься на этих стадиях во избежание ошибок и отказов СПЗС ПО и для принятия необходимых мер при их возникновении; - минимальный состав информации, относящейся к подтверждению безопасности СПЗС ПО, необходимой для установки, ввода в действие, интеграции и подтверждения соответствия Е/Е/РЕ СБЗС-систем требованиям безопасности; - требования к подготовке информации и процедурам, относящимся к СБЗС ПО, необходимым пользователю для работы и поддержания Е/Е/РЕ СБЗС-систем в период эксплуатации; - требования, предъявляемые к действиям при выполнении модификации СПЗС ПО; - совместно с ГОСТ Р 53195.1, ГОСТ Р 53195.2, ГОСТ Р 53195.3 и ГОСТ Р 53195.5 требования к инструментальным средствам поддержки. Настоящий стандарт не распространяется на ПО одиночных СБЗС-систем, способных осуществить необходимое снижение риска, и требуемая полнота безопасности которых ниже самого низкого уровнем полноты безопасности (SIL1), определенного в таблицах 1 и 2 ГОСТ Р 53195.2. Настоящий стандарт должен применяться совместно с ГОСТ Р 53195.1, ГОСТ Р 53195.2, ГОСТ Р 53195.3 и ГОСТ Р 53195.5
Связи и замены
Заменяющий:
-
Описание стандарта
ГОСТ Р 53195.4-2010 Безопасность функциональная связанных с безопасностью зданий и сооружений систем. Часть 4. Требования к программному обеспечению
Страницы стандарта








































