ГОСТ Р 53195.5-2010 Безопасность функциональная связанных с безопасностью зданий и сооружений систем. Часть 5. Меры по снижению риска, методы оценки
ГОСТ Р
Скачать ГОСТ в PDF или DOC бесплатно
Основная информация
Обозначение:
ГОСТ Р 53195.5-2010
Статус:
Отменен
Тип:
ГОСТ Р
Название русское:
Безопасность функциональная связанных с безопасностью зданий и сооружений систем. Часть 5. Меры по снижению риска, методы оценки
Название английское:
Functional safety of building/erection safety-related systems. Part 5. Techniques and measures on risk reduction, estimation methods
Даты и сроки
Дата издания:
11-01-11
Дата введения в действие:
01-01-12
Дата завершения срока действия:
01-01-22
Применение и описание
Область и условия применения:
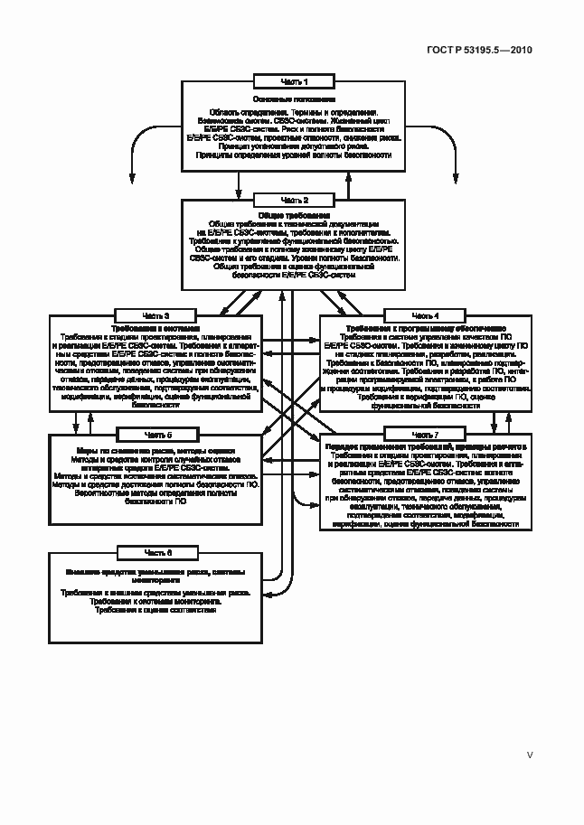
Настоящий стандарт распространяется на связанные с безопасностью зданий и сооружений системы (далее - СБЗС-системы), аппаратные средства (далее - АС) и/или программное обеспечение (далее - ПО), являющиеся частями СБЗС-системы либо используемые для разработки СБЗС-систем в рамках областей применения ГОСТ Р 53195.1, ГОСТ Р 53195.2, ГОСТ Р 53195.3 и ГОСТ Р 53195.4. Настоящий стандарт применяется совместно с ГОСТ Р 53195.1, ГОСТ Р 53195.2, ГОСТ Р 53195.3 и ГОСТ Р 53195.4. Настоящий стандарт устанавливает основные методы/средства, используемые для выполнения требований ГОСТ Р 53195.3 и ГОСТ Р 53195.4, и методы оценки соответствия. Настоящий стандарт содержит краткие описания методов/средств, рекомендуемых в ГОСТ Р 53195.3 и ГОСТ Р 53195.4 и применяемых на различных стадиях жизненных циклов СБЗС-систем, их АС и ПО для снижения рисков, а также ссылки на источники с полным описанием этих методов/средств. Настоящий стандарт не распространяется на одиночные СБЗС-системы, способные осуществить необходимое снижение риска и требуемая полнота безопасности которых ниже самого низкого уровнем полноты безопасности (SIL1), определенного в таблицах 1 и 2 ГОСТ Р 53195.2. Он не распространяется также на здания и сооружения, оснащенные такими системами или не имеющие никаких связанных с безопасностью систем
Связи и замены
Заменяющий:
-
Описание стандарта
ГОСТ Р 53195.5-2010 Безопасность функциональная связанных с безопасностью зданий и сооружений систем. Часть 5. Меры по снижению риска, методы оценки
Страницы стандарта





















































































