ГОСТ Р 57300-2016 Машины землеройные. Системы управления с использованием электронных компонентов. Часть 2. Применение ИСО 15998
ГОСТ Р
Скачать ГОСТ в PDF или DOC бесплатно
Основная информация
Обозначение:
ГОСТ Р 57300-2016
Статус:
Действует
Тип:
ГОСТ Р
Название русское:
Машины землеройные. Системы управления с использованием электронных компонентов. Часть 2. Применение ИСО 15998
Название английское:
Earth-moving machinery. Machine control systems using electronic components. Part 2. Application of ISO 15998
Даты и сроки
Дата издания:
01-20-17
Дата введения в действие:
01-01-18
Дата завершения срока действия:
-
Применение и описание
Область и условия применения:
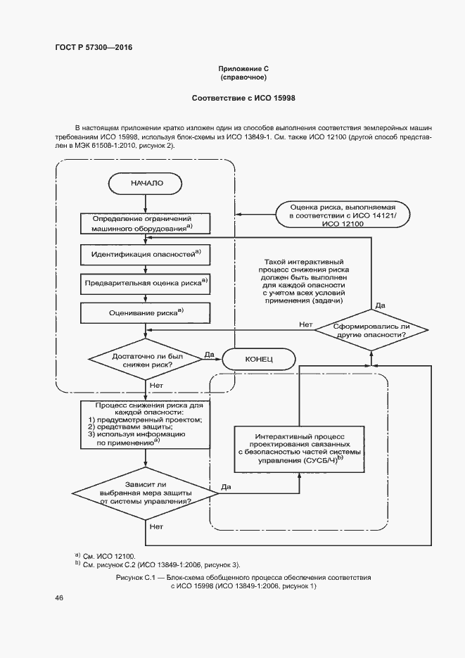
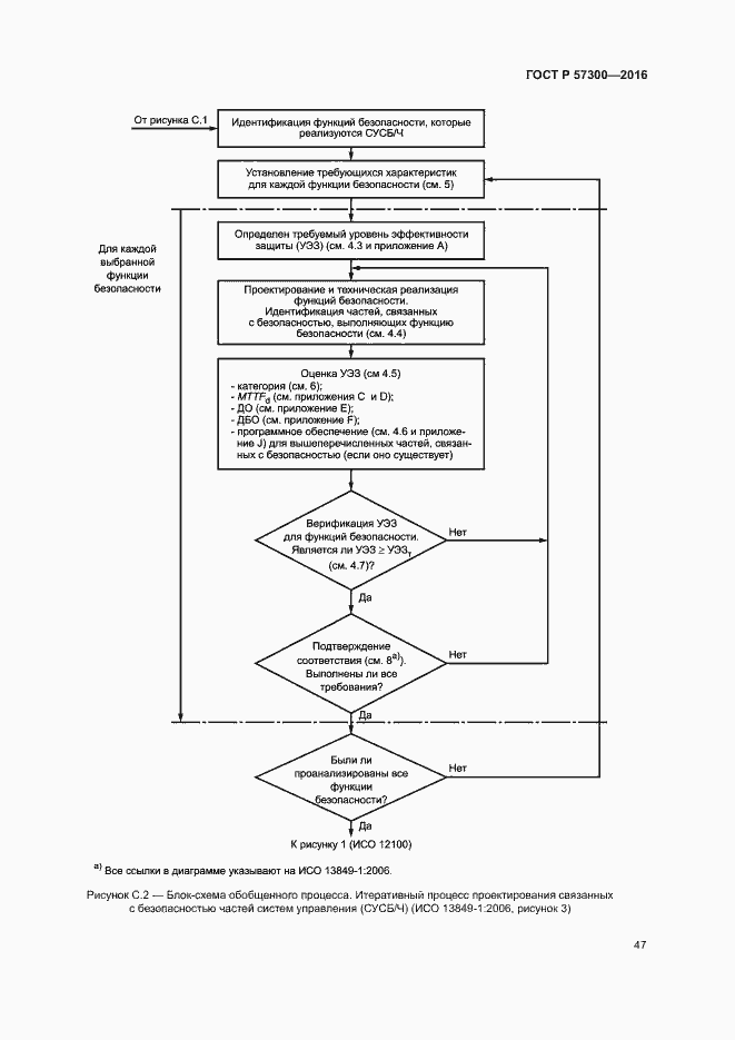
Настоящий стандарт помогает интерпретировать и применять критерии эффективности и методы испытаний функциональной безопасности системы управления машиной далее - (СУМ), использующей электронные компоненты, для землеройных машин и их оборудования, представленные в первой части ИСО 15998, с помощью: - демонстрации альтернативного метода оценки опасности; - рассмотрения информации и прикладных примеров для демонстрации соответствия требованиям ИСО 15998; - рассмотрения определений, требований и применения ИСО 15998 при анализе риска опасных движений машины, выполняемых под управлением, связанной с безопасностью СУМ; - предоставления руководства по использованию и взаимосвязь с нормативными ссылками, перечисленными в первой части ИСО 15998
Связи и замены
Заменяющий:
-
Описание стандарта
ГОСТ Р 57300-2016 Машины землеройные. Системы управления с использованием электронных компонентов. Часть 2. Применение ИСО 15998
Страницы стандарта

































































