ГОСТ Р МЭК 61511-1-2018 Безопасность функциональная. Системы безопасности приборные для промышленных процессов. Часть 1. Термины, определения и технические требования
ГОСТ Р МЭК
Скачать ГОСТ в PDF или DOC бесплатно
Основная информация
Обозначение:
ГОСТ Р МЭК 61511-1-2018
Статус:
Действует
Тип:
ГОСТ Р МЭК
Название русское:
Безопасность функциональная. Системы безопасности приборные для промышленных процессов. Часть 1. Термины, определения и технические требования
Название английское:
Functional safety. Safety instrumented systems for the process industry sector. Part 1. Terms, definitions and technical requirements
Даты и сроки
Дата издания:
08-27-18
Дата введения в действие:
07-01-19
Дата завершения срока действия:
-
Применение и описание
Область и условия применения:
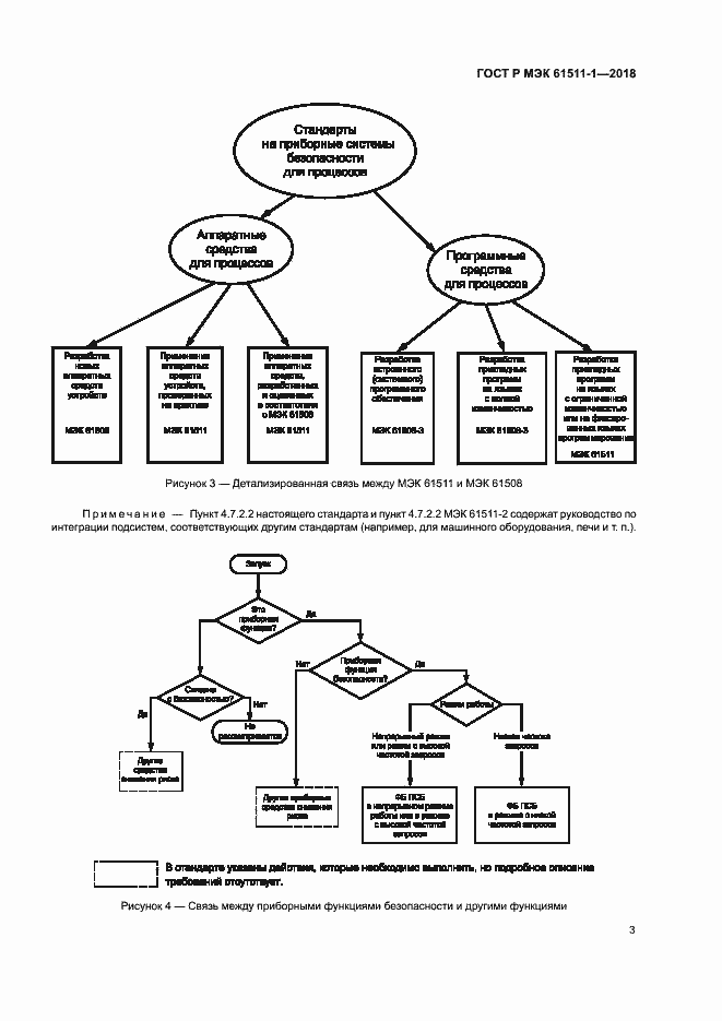
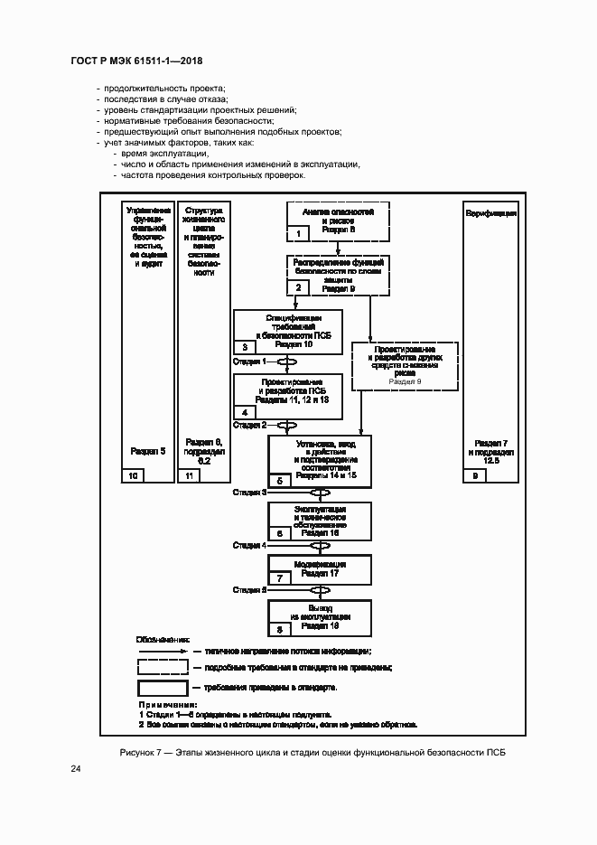
Настоящий стандарт определяет требования к спецификации, проектированию, монтажу, эксплуатации и техническому обслуживанию приборной системы безопасности (ПСБ) так, чтобы она могла надежно переводить и удерживать процесс в безопасном состоянии. Настоящий стандарт разработан для реализации МЭК 61508:2010 в области промышленных процессов
Связи и замены
Заменяющий:
-
Взамен:
ГОСТ Р МЭК 61511-1-2011
Описание стандарта
ГОСТ Р МЭК 61511-1-2018 Безопасность функциональная. Системы безопасности приборные для промышленных процессов. Часть 1. Термины, определения и технические требования
Страницы стандарта









































































