ГОСТ EN 1005-5-2014 Безопасность машин. Физические возможности человека. Часть 5. Оценка риска для движений оператора, повторяющихся с высокой частотой
ГОСТ ЕН
Скачать ГОСТ в PDF или DOC бесплатно
Основная информация
Обозначение:
ГОСТ EN 1005-5-2014
Статус:
Действует
Тип:
ГОСТ ЕН
Название русское:
Безопасность машин. Физические возможности человека. Часть 5. Оценка риска для движений оператора, повторяющихся с высокой частотой
Название английское:
Safety of machinery. Human physical performance. Part 5. Risk assessment for epetitive handling at high frequency
Даты и сроки
Дата регистрации:
08-29-14
Дата издания:
12-15-15
Дата введения в действие:
01-01-16
Дата завершения срока действия:
-
Применение и описание
Область и условия применения:
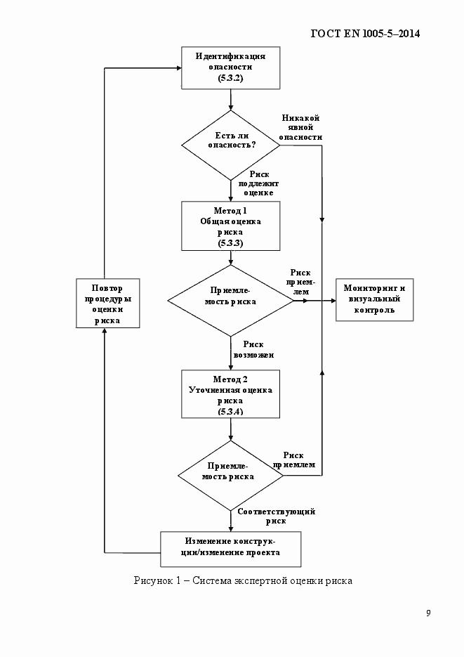
Настоящий стандарт представляет собой руководство для конструкторов машин или их составных частей и для разработчиков стандартов типа «С» по экспертной оценке и контролю рисков для здоровья и безопасности, причиной которых являются относящиеся к машине манипуляции, повторяемые с высокой частотой. Настоящий стандарт определяет соответствующие данные по частоте действия верхними конечностями во время работы машины и предоставляет способы снижения риска, что обеспечивает конструктору возможность их анализа с целью выбора. Настоящий стандарт применим к машинам, предназначенным для профессионального использования здоровым взрослым работающим населением. Настоящий стандарт не применим к рискам, связанным с повторяющимися движениями шеи, спины и нижних конечностей
Связи и замены
Заменяющий:
-
Описание стандарта
ГОСТ EN 1005-5-2014 Безопасность машин. Физические возможности человека. Часть 5. Оценка риска для движений оператора, повторяющихся с высокой частотой
Страницы стандарта



































































































