ГОСТ EN 953-2014 Безопасность машин. Защитные устройства. Общие требования по конструированию и изготовлению неподвижных и перемещаемых устройств
ГОСТ ЕН
Скачать ГОСТ в PDF или DOC бесплатно
Основная информация
Обозначение:
ГОСТ EN 953-2014
Статус:
Действует
Тип:
ГОСТ ЕН
Название русское:
Безопасность машин. Защитные устройства. Общие требования по конструированию и изготовлению неподвижных и перемещаемых устройств
Название английское:
Safety of machinery. Guards. General requirements for the design and construction of fixed and movable guard
Даты и сроки
Дата регистрации:
08-29-14
Дата издания:
08-22-19
Дата введения в действие:
01-01-16
Дата завершения срока действия:
-
Применение и описание
Область и условия применения:
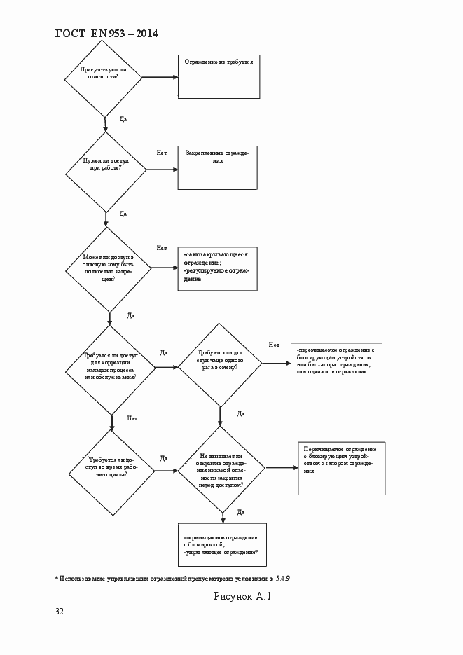
Настоящий стандарт устанавливает общие требования к проектированию и конструкции защитных устройств, направленные на защиту людей от механических опасностей. Настоящий стандарт применяется к машинам, которые производятся после даты введения в действие стандарта. В настоящем стандарте обращено внимание на использование ограждений сводящих к минимуму воздействие немеханических опасностей. Требования настоящего стандарта применимы к неподвижным и перемещаемым ограждениям. Стандарт не охватывает части ограждений, в которых используются блокировочные устройства по ЕN 1088
Связи и замены
Заменяющий:
-
Описание стандарта
ГОСТ EN 953-2014 Безопасность машин. Защитные устройства. Общие требования по конструированию и изготовлению неподвижных и перемещаемых устройств
Страницы стандарта













































