ГОСТ Р МЭК 61508-3-2007 Функциональная безопасность систем электрических, электронных, программируемых электронных, связанных с безопасностью. Часть 3. Требования к программному обеспечению
ГОСТ Р МЭК
Скачать ГОСТ в PDF или DOC бесплатно
Основная информация
Обозначение:
ГОСТ Р МЭК 61508-3-2007
Статус:
Заменен
Тип:
ГОСТ Р МЭК
Название русское:
Функциональная безопасность систем электрических, электронных, программируемых электронных, связанных с безопасностью. Часть 3. Требования к программному обеспечению
Название английское:
Functional safety of electrical, electronic, programmable electronic safety-related systems. Part 3. Software requirements
Даты и сроки
Дата издания:
06-04-08
Дата введения в действие:
06-01-08
Дата завершения срока действия:
08-01-13
Применение и описание
Область и условия применения:
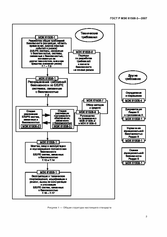
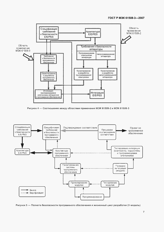
Настоящий стандарт применяется совместно с МЭК 61508-1 и МЭК 61508-2. Программное обеспечение, связанное с безопасностью, включает в себя операционные системы, системное программное обеспечение, программы, используемые в коммуникационных сетях, интерфейсы пользователей и обслуживающего персонала, инструментальные средства поддержки, встроенные программно-аппаратные средства, а также прикладные программы. Настоящий стандарт предусматривает определение функции безопасности и уровней целостности программного обеспечения
Связи и замены
Заменяющий:
ГОСТ Р МЭК 61508-3-2012
Описание стандарта
ГОСТ Р МЭК 61508-3-2007 Функциональная безопасность систем электрических, электронных, программируемых электронных, связанных с безопасностью. Часть 3. Требования к программному обеспечению
Страницы стандарта









































