ГОСТ Р МЭК 61508-7-2007 Функциональная безопасность систем электрических, электронных, программируемых электронных, связанных с безопасностью. Часть 7. Методы и средства
ГОСТ Р МЭК
Скачать ГОСТ в PDF или DOC бесплатно
Основная информация
Обозначение:
ГОСТ Р МЭК 61508-7-2007
Статус:
Заменен
Тип:
ГОСТ Р МЭК
Название русское:
Функциональная безопасность систем электрических, электронных, программируемых электронных, связанных с безопасностью. Часть 7. Методы и средства
Название английское:
Functional safety of electrical, electronic, programmable electronic safety-related systems. Part 7. Techniques and measures
Даты и сроки
Дата издания:
09-23-08
Дата введения в действие:
09-01-08
Дата завершения срока действия:
08-01-13
Применение и описание
Область и условия применения:
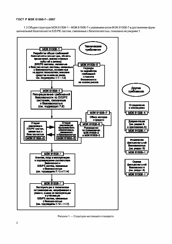
Настоящий стандарт содержит общее описание различных методов и средств, обеспечивающих выполнение требований МЭК 61508-2 и МЭК 61508-3. Как основополагающие стандарты по безопасности они предназначены для использования техническими комитетами при подготовке стандартов. В круг обязанностей технического комитета входит использование основополагающих стандартов по безопасности при подготовке собственных стандартов. В этом случае требования, методы проверки или условия проверки настоящего основополагающего стандарта по безопасности не будут применяться , если это не указано специально, или они будут включаться в стандарты, подготовленные этими техническими комитетами
Связи и замены
Заменяющий:
ГОСТ Р МЭК 61508-7-2012
Описание стандарта
ГОСТ Р МЭК 61508-7-2007 Функциональная безопасность систем электрических, электронных, программируемых электронных, связанных с безопасностью. Часть 7. Методы и средства
Страницы стандарта








































































