ГОСТ Р МЭК 62061-2015 Безопасность оборудования. Функциональная безопасность систем управления электрических, электронных и программируемых электронных, связанных с безопасностью
ГОСТ Р МЭК
Скачать ГОСТ в PDF или DOC бесплатно
Основная информация
Обозначение:
ГОСТ Р МЭК 62061-2015
Статус:
Действует
Тип:
ГОСТ Р МЭК
Название русское:
Безопасность оборудования. Функциональная безопасность систем управления электрических, электронных и программируемых электронных, связанных с безопасностью
Название английское:
Safety of machinery. Functional safety of safety-related electrical, electronic and programmable electronic control systems
Даты и сроки
Дата издания:
02-25-16
Дата введения в действие:
05-01-16
Дата завершения срока действия:
-
Применение и описание
Область и условия применения:
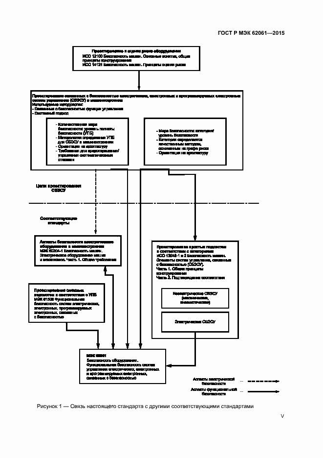
Настоящий стандарт определяет требования и рекомендации для проектирования, интеграции и подтверждения соответствия связанных с безопасностью электрических, электронных и программируемых электронных систем управления (СБЭСУ) для оборудования (машин). Настоящий стандарт распространяется на системы управления отдельно или в комбинации, выполняющие связанные с безопасностью функции управления, используемые в стационарно установленных промышленных машинах и механизмах, включая группу машин, работающих вместе в согласованном режиме. Настоящий стандарт не предназначен ограничивать или запрещать совершенствование технологии. Он не охватывает все требования (например, защиту, неэлектрическую взаимную блокировку или неэлектрическое управление), которые необходимы и устанавливаются другими стандартами или регламентирующими документами, обеспечивающими безопасность людей. Для того чтобы обеспечить соответствующую безопасность, для каждого типа машины существуют уникальные требования, которые должны быть выполнены
Связи и замены
Заменяющий:
-
Взамен:
ГОСТ Р МЭК 62061-2013
Описание стандарта
ГОСТ Р МЭК 62061-2015 Безопасность оборудования. Функциональная безопасность систем управления электрических, электронных и программируемых электронных, связанных с безопасностью
Страницы стандарта













































































